이번 여름은 Intel의 새로운 CPU 러쉬!
당신이 이 여름 Intel에서 발매된 새로운 CPU를 몇가지 떠 올릴 수 있을까? 정식으로 발표 된 것만으로도 Xeon 및 450MHz 판 Pentium II 등이 있지만, 그 외에도 Intel의 정식 발표는 없었지만, 8월 중순이 되면서 Pentium II 266 / 300MHz 버전 0.25 마이크론으로 제조된 로트가 PC 샾의 점포 앞에 줄 서기 시작했다. 이런한 것도 포함하면 Slot 1의 CPU는 이 여름정도로 세대 교체했다고 말할 수 있을 것이다. (이전에는 0.35 마이크론 공정으로 제조. 0.25가 당시 인텔 최신 공정이며, 이때 가격이 많이 내려 갑니다. 0.25에서 캐시가 작은 셀러론 정도가 캐시가 통합되고, 펜티엄3는(여기에 유닛개선 및 추가로 펜2 보다도 코어 자체도 커진. ) 그 다음 공정인 0.18 마이크론 공정에서 256kB 캐시가 통합 됩니다. 펜2에서 펜3로 바뀐 것이 0.25 마이크론 공정. 0.25 마이크론 공정의 펜티엄2 모바일의 경우는 256KB를 통합하기도 했는데,1999년에 출시. 참고로 0.25 펜2는 1998년 1월에 출시. 0.18 펜3는 1999년 10월 출시. 0.35 펜2는 1997년 7월 출시. 0.25 펜3는 1999년 2월 출시. 펜3는 펜2의 750만 트렌지스터에 200만 트렌지스터가 증가된 950만 트렌지스터. 요 아래 아래의 링크 기사에서도 볼 수 있는데, 인텔은 90% 이상의 수율에서 양산을 한다고 하고, 기타 기사를 보면, 인텔은 90% 이상, AMD는 50% 이상 수율만 되어도 양산을 시작한다고 합니다 (지금도 그런지는 알 수 없어요). 즉 고가형인 펜3가 먼저 캐시 통합이 되어야 할거 같은데, 저가형인 셀러론이 먼저 되었다는 것은 다이 크기가 커짐으로 인한 수율저하에 따른 영향도 있지 않았을까 생각이 되죠.)
고전 펜티엄4 PC 그냥 잡담....
[고전 1998/09/24] 인텔 차세대 Mobile Pentium II Dixon(딕슨)을 공개?
0.25 마이크론으로 제조된 새로운 Pentium II 266 / 300MHz는 매니아들 사이에서 폭발적인 인기를 얻고있다. 그 것은 클럭 업 내성이 지극히 뛰어나다는 것으로, 266 / 300MHz 버전 보다 정규의 동작 클럭이 높은, 그런 제품 보다도 고가로 판매된다는 역전현상 마저 낳고 있다. 다만 이 새로운 Pentium II도 지금까지와 같은 가격대의 리테일 버전이 등장하기 시작했기 때문에, 이 상황은 진정 방향으로 향한다고 생각한다. (제조사 출고가는 똑같아도 시장에 물건이 충분하지 않으면 시장 자체에서 가격이 오르죠.)

셀러론 300A MHz
이 새로운 CPU 러쉬는 Celeron 계열도 예외는 아니다. 그것은 코드명 "Mendocino (멘도시노)"새로운 Celeron이다. 이 2세대 Celeron에는 300MHz, 333MHz 버전이 준비되어 300MHz 버전은 기존의 Celeron과 구별하기 위해 300A MHz 버전으로 표기된다. 지난주 쯤부터 벌크 판이 점포 앞에서 줄서기 시작, 리테일판의 발매는 9월 중순이라고 알려져있다.
새로운 Celeron과 기존의 Celeron의 차이는 2차 캐시를 탑재하고 있다는 점이다. 용량은 128KB로 Pentium II의 (512kB) 1/4 이지만, 동작 클럭은 코어 클럭과 동기화 시켜서, 2차 캐시 관해서는 (코어와 동클럭으로) Pentium II 보다 2배 빠른 것이다. (캐시의 용량은 적지만, 속도가 빨라서 동클럭 펜2 보다 실제 성능이 높은 경우가 다수. 캐시가 큰 펜2,펜3 계열은 통합이 훨씬 늦음. 최상급 제품인 슬롯형 XEON의 경우는 인텔 커스텀 고속 캐시를 사용. 이러다 보니 더욱 펜티엄 계열과 셀러론 계열의 FSB라도 차이가 나게 할 수 밖에 없었겠죠. 물론 반대로 그 덕에 셀러론이 오버가 오히려 쉬워지게 되지만요. FSB 100 자체가 정규 클럭이니.. 셀러론의 66에서 100으로 오버는 쉽죠. CPU의 수율만 좋다면요.)
(슬롯형 펜2의 케이스를 분리해서 봐도 알 수 있고(별도의 캐시칩이 여러개) MCM으로 L2캐시를 통합한 펜 프로를 봐도 알 수 있듯이, 캐쉬는 용량대비 크기가 매우 큽니다. 그렇기에 용량이 적은 셀러론을 우선 통합하고, 용량이 큰 펜3는 뒤늦게 통합이 됩니다. k6-3 같은 것도 펜티엄3보다 먼저 256kB를 통합했지만, 이쪽은 성능도 낮고 코어의 크기가 작죠. 여기에 더해 펜프로에서 MCM으로 통합이 가능했으면 그럼 그렇게 하지 왜 분리를 했나? 까지 가면, MCM으로 이득을 보는건 이 시기가 아닌 한참 뒤의 시대 입니다. 펜프로 시절은 MCM으로 올리고 CPU를 완성해서 테스트 하고 정상이냐, 불량으로 폐기냐가 되기에 딱히 이득이 없습니다. 후에 인텔이 다시 MCM을 쓰던 시기에 가야 다이 상태로 테스트 가능한 기술이 생겨, 그때 부터 정상만을 골라서 그것들로 CPU를 만드니 그때는 이득이 되죠.)
[분석정보] 2008년 중에 95%를 듀얼 코어로 하는 Intel CPU로드맵의 비밀
[고전 2000/02/10] 구리의 애슬론 대 알루미늄의 펜티엄3 제조 기술의 1GHz 싸움
기다리고 기다리던 "Mendocino"
필자는 인터넷이나 소문으로 Mendocino의 소문을 들을 때마다 궁금해서 어쩔 수 없었다. 아키하바라는 0.25 마이크론 공정의 Pentium II 266 / 300MHz가 화제가되고 있는 동안에도 마음은 멘도시노 한줄기. 새로운 셀러론이 점포 앞에 줄서기 시작했다는 정보를 들은 즉시 Celeron은 리테일 제품이 좋다는 속설이 있음에도 불구하고, 출시된지 얼마 되지 않은 벌크판의 새로운 Celeron를 구입했다.

sSpec Number
새로운 Celeron은 300MHz 버전과 333MHz 버전이 있지만, 이번에는 굳이 300MHz 버전 300A를 선택했다. 모두 규정베이스 클럭이 66MHz에서 Celeron 300A는 내부 4.5배속 동작, Celeron 333이 내부 5배속 작동된다. Slot 1 대응 CPU는 500MHz 동작이 하나의 산이라 알려져 있으며, 간단한 장비로는 500MHz를 넘기는 것이 어렵다. 500MHz (100MHz × 5) 동작은 어려울지도 모르지만, 450MHz (100MHz × 4.5) 동작은 가능하지 않을까라는 단순한 예측에 근거한 구입이다. 또, 이번 구입한 Celeron 300A는 sSpec Number가 SL2WM, 말레이시아 산이었다.
우선 새로운 Celeron를 보며 새로워진 것을 실감 할 수있는 것이 그 칩 크기. 칩의 금속 부분이 커지고 있으며, 2차 캐시를 내장한데 따른 다이 크기 증가가 육안으로 확인할 수있다.

구 Celeron

새로운 Celeron
오버 클럭을 위한 마더보드 ABIT BH6

ABIT BH6 (기사의 사진이 아주 작아, 다른 사진으로 등록)
http://oyvind.servehttp.com/abit_bh6.htm
http://www.digimoon.net/blog/i/entry/239
또한 Celeron 300A의 구입에 맞춰 메인보드도 CPU 코어 전압을 BIOS 설정에서 변경 가능한 ABIT BH6으로 새로 맞췄다.
이번에는 Celeron 300A의 리포트 이므로 자세한 내용은 할애하지 않고 개요만 전한다.
ABIT BH6는 440BX를 사용한 Slot 1 대응 ATX 마더보드. 1개의 AGP 슬롯, 4개의 PCI 슬롯, 1개의 ISA 슬롯, 1개의 PCI / ISA 겸용(선택) 슬롯을 가지고 있다 (맨 아래 PCI에 무언가를 끼우면 위 ISA를 못 쓰고, ISA를 쓰면 PCI를 못 씀. 카드의 방향이 서로 반대라서 같이 사용 불가. 각 카드의 앞면(반도체 칩등 많은 부품이 보이는 부분)이 ISA는 하늘을 보고 끼우게 되어있고, PCI 부터는 바닥을 보고 끼우게 되어 있음. 카드에서 브라켓 부분이 PCI는 카드에서 아래쪽으로, ISA는 윗쪽으로 향함. 그래서 케이스 슬롯 구멍이 공통.). DIMM 슬롯은 3개로, I / O 커넥터는 2단식, Wake on LAN과 SB-Link 커넥터도 장비한다. 크기는 최근 자주 볼 수있는 컴팩트 한 ATX 크기.(좌우로 좁은 보드, 가로로 나사가 2개. 좌우로 넓은 보드는 가로로 나사가 3개. M-ATX도 마찬가지 M-ATX는 상하 세로로 짧은 보드인데, 좌우로는 나사 구멍이 3개인 보드도 있고, 2개인 보드도 있습니다. M-ATX의 경우는 보통 저가형이 가로로 나사 구멍이 2개이고, 메모리 슬롯도 2개인 경우가 많습니다. 슬롯1 시절은 CPU가 가로로 넓게 차지하지 않기에 좁게 만들기는 유리하기는 했구요. 노스브릿지 칩셋이 거의 소켓형 CPU 정도 위치에 있죠.)
특징은 BIOS 설정에서 베이스 클럭, 동작 배율, 코어 전압까지도 컨트롤 할 수 있는 점이다. 또한 베이스 클럭으로 124MHz가 설정되며, B21 핀의 신호의 High / Low 까지(이 핀의 상태로 FSB66,100 설정)컨트롤 할 수 있는 등 클럭 업 목적의 PC 사용자에게 안성맞춤인 사양이다. 또한 ABIT BX6에 있던, 클럭 업 때의 걸림돌이 되고 있었던 DIMM 소켓 근처의 메모리 버퍼가 BH6이 되어 제거 되었다는 고마운 사양 변경도 되었다.
이 사양에서 현재 간편하게 오버 클럭을 즐길 수있는 가장 적합한 메인 보드라고 할 수있다.
Celeron 300A, 그 실력은?
빠르게, ABIT BH6를 케이스에 조립, Celeron 300A를 장착. BH6이 정확히 조립된 것인가의 체크도 겸해서, 규정의 66MHz × 4.5배로 설정한다. 기동하는 화면에 "CELERON-MMX"라고 표시되고 BIOS가 인식하는 것을 확인할 수 있었다.
여기서 주의 할 것은, BH6는 새로운 마더보드 이므로 그대로 새로운 Celeron를 인식하는 것이 가능하지만, 일부의 440BX 마더보드 에서는 새로운 Celeron은 인식조차 되지 않고 시작도 되지 않을 수 있는 것이다. 그 경우는 적어도 최신 버전으로 BIOS를 업그레이드 할 필요가 있다.
이러한 상황에 있기 때문에 새로운 Celeron를 탑재하려면, 자신의 메인보드가 새로운 Celeron에 대응하고 있는지, 또는 최신 BIOS에서 새로운 Celeron에 대응하고 있는 것을 확인하고 구입하는 쪽이 좋다.
BIOS의 기동을 확인한 것으로 Windows 98을 설치. 먼저 규정치인 300MHz로 동작을 확인했다. 그럼, 지금부터가 기대의 클럭 업 실험이다. 먼저 BH6 내부 배속을 여러가지 변경해 보았는데, 어떤 설정에서도 4.5 배속으로 동작하는 것으로 나타났다. 즉, Celeron 300A는 내부 배속이 4.5배 고정으로, 클럭 업을 즐기려면, 베이스 클럭을 업 할 수 밖에 없다는 것이다.
그래서 베이스 클럭을(FSB 클럭) 여러가지로 변경 보았다. 먼저, 느닷없이 100MHz로 설정, Celeron 300A는 450MHz 작동된다. 이 설정에서도 순조롭게 작동 ,다양한 응용 프로그램을 조작해도 전혀 문제 없다. 또한 구 Celeron 300MHz 버전을 450MHz 구동시킨 경우와 비교에서도, 체감을 아는 정도의 시스템 전체의 성능이 향상 되었다.
다음으로 베이스 클럭을 103MHz로 설정, 463MHz 작동된다. 이 설정은 OS가 부팅은 하지만 동작에 이상한 부분이 곳곳에 보였다. 따라서 코어 전압을 2.0V에서 2.2V로 승압. 그런 정도로 시스템은 딱 안정. 다양한 응용 프로그램도 문제없이 동작한다. 상용 시스템으로도 문제없는 수준이 되었다.
여기에 더해 베이스 클럭을 112MHz로 설정. 이제 동경의 500MHz Over의 504MHz에 이른다. 그러나 이 설정은 OS 시작하지만 모든 동작이 불안정 하게 된다. 응용 프로그램 기동해도 어느새 종료되어 버리거나, 아이콘을 더블 클릭해도 기동하지 않거나 하는 등, 역시 쓸수가 없다. 그래서 BH6에 Celeron 300A를 탑재한 경우에 설정할 수 있는 가장 높은 코어 전압 2.3V로 승압한다. 이 설정이라면, 가끔 이상한 동작을 하기도 하지만, 거기에 눈을 감으면 사용할 수 없는 것은 아니다. 조금 아슬아슬 하지만, 회사일로 사용하지 않는다면 도전해도 좋을까 라는 수준이다.
| 클럭 업 결과 | ||||
| 코어 전압 2.0V | 코어 전압 2.2V | 코어 전압 2.3V | ||
| 450MHz (100MHz x 4.5) | 완전 동작 | - | - | |
| 463MHz (103MHz x 4.5) | 동작 불안정 | 완전 동작 | - | |
| 504MHz (112MHz x 4.5) | - | 동작 불안정 | 일부 불안정 | |
504MHz에서 거동 의심부터 동작이 가능한 것을 확인하는 것으로, 같은 0.25 마이크론으로 제조된 Pentium II, Celeron 300, Celeron 300A의 3제품 벤치 마크를 취해 비교하여 보았다. 먼저 코어 자신의 성능을 비교하기 위해, 베이스 클럭 66MHz에 내부 동작 4.5 배속으로 동작시킨 Windows 98 환경에서 측정. HDBENCH 에서는 어느 CPU에서도 거의 차이가 없어, 이것은 CPU의 연산 능력 자체는 동일함을 보여준다. 그러나 Super PI는 Celeron 300A가 가장 좋은 결과를 낸다. Super PI가 2차 캐시 용량보다 속도가 결과에 영향을 주는 프로그램이라 해도 이 결과는 흥미롭다.
| DBENCH 측정 결과 | ||||
| 300MHz (66MHz x 4.5) | ||||
| 부동 소수점 | 정수 연산 | 메모리 | ||
| 셀러론 300 | 24258 | 19254 | 15544 | |
| 펜티엄 2 300 | 24257 | 19251 | 15487 | |
| 셀러론 300A | 24265 | 19270 | 15604 | |
| 450MHz (100MHz x 4.5) | ||||
| 셀러론 300 | 36451 | 28924 | 23433 | |
| 셀러론 300A | 36481 | 28936 | 23476 | |
| 504MHz (112MHz x 4.5) | ||||
| 셀러론 300A | 40820 | 32384 | 26300 | |
| Super PI (104만 자리) 측정 결과 | |
| 300MHz (66MHz x 4.5) | |
| 셀러론 300 | 8분 4초 |
| 펜티엄 2 300 | 7분 51초 |
| 셀러론 300A | 7분 12초 |
| 450MHz (100MHz x 4.5) | |
| 셀러론 300 | 5분 22초 |
| 셀러론 300A | 4분 44초 |
| 504MHz (112MHz x 4.5) | |
| 셀러론 300A | 3분 57초 |
새로운 Celeron 300A는 사자!!
이상과 같이, Celeron 300A는 기대대로의 결과를 남겨 주었다. 2차 캐시가 없는 구 Celeron은 확실히 빠르지만, 응용 프로그램에 따라서는 그 파워를 실감 할 수 없는 것이 있었다. 그러나 이 Celeron 300A는 항상 지극히 쾌적하다. 클럭 업 내성은, 당연히 CPU의 주차(및 생산지, 주차=의역임)나 그것을 작동시키는 환경에 의해 좌우되는데, 이번 사용해 보는 한은 새로운 Celeron의 태생이 좋은 것은 틀림 없을 것이다.
또 이달 중순에는 새로운 Celeron의 리테일판이 점포 앞에 줄서는 것이 예상되며, 잠시면 가격도 리테일판 Celeron 300A가 2만엔 대 전반에 자리잡아 갈 것이다. 이 낮은 가격으로 일반적 PC 사용법이라면, 충분한 성능을 제공해 줄 것이다. 바로 K6-2 같은 Socket 7 호환 CPU 에게는 경이로운 존재가 된다.
필자는 Windows 98이나 AGP와 같은 최신 기술을 안심하고 사용하려면, 역시 인텔 CPU, 인텔 칩셋을 사용하는 것이 지름길이라고 생각한다. 물론 지금까지 낮은 가격으로 파워를 얻을 수 있는 Socket 7 호환 칩, CPU도 신경이 쓰였다. 그러나 새로운 Celeron이 여기까지 성능을 제공해 준다면, Pentium II를 포함 그외의 CPU는 필자에게 별로 신경이 쓰이지 않게 되어 버렸다.
어쨌든, Celeron 300A는 비용대비 성능이 지극히 높은 CPU이며, 현재 제일 (꼭) "사자"인 CPU인 것은 틀림 없다.
주의
CPU 제조사 규정 주파수 이상의 동작(클럭 업)은 CPU와 관련 기기를 파손 시키거나 수명이 단축 될 수 있습니다. 그 손해에 대해 편집부, CPU 메이커, 매장도 그 책임을 지지 않습니다. 클럭 업은 자기 책임으로 합니다. 이 기사를 통한 내용은 필자의 환경에서 테스트 한 결과이며, 기사의 결과를 필자및 편집부가 보증하는 것은 아닙니다.
(셀러론 300A의 기사인데, 내용을 보면 오버클럭이 주요 내용이며,
벤치마크의 수가 적고 특히나 개인 사용자들에게 가장 중요한 게임 성능이 없죠.
아래 동영상과 블로그 다른 기사를 통해서 참고 하세요.)
[고전 2003/02/17] 100MHz 부터 3066MHz까지 65 CPU 벤치마크
[고전 1999.01.14] CPU 성능 1999년 1분기 톰스 하드웨어
[고전 1999.02.22] 펜티엄 III 아난드텍 벤치마크
[고전 1998.08.24] 인텔의 새로운 셀러론 멘도시노와 펜티엄 II 450
[고전 1999.02.23] AMD와 인텔의 새로운 CPU
셀러론 300A 리테일 (정품 박스) 제품.
Celeron 300A - Overclocker's Wet Dream
3분 58초 부분부터 성능비교 그래프 나옵니다.
CPU 성능 테스트 - L2 캐시 끄기 VS 켜기 (펜티엄2 400MHz 오버 533MHz)
(프로그램에 따라서는 L2 캐시가 없어도 약간정도만 차이가 나는 프로그램도 많지만, 대부분은 꽤 차이가 나게 됩니다. 또한 캐시는 어느정도의 캐시량이 되면(적정량은 아키텍처에 따라, 또 프로그램에 따라) 그 이후 캐시량을 더 증가시켜도, 성능향상의 정도가 점점 낮아집니다.또 캐시가 많아질수록 캐시 레이턴시가 길어지구요.모 요건 어떻게 하냐에 따라서 줄일 수 있지만.. 이런 이유로 무작정 캐시를 많이 넣는게 좋다고 할수도 없고, 캐시로 쓰는 SRAM은 면적을 매우 많이 차지하기 때문에 큰 용량을 생각대로 넣을 수도 없습니다. 메인 메모리로 쓰는 DRAM과 크기 차이가 매우 큽니다. DRAM이 칩하나에 512MB (4Gbit) 나 1GB가(8Gbit) 나오는 시점에도 (이걸 모듈에 8개나(단면램) 16개씩(양면램) 올려서 램 모듈 하나가 4GB ~16GB가 됩니다.), CPU의 총 캐시는 겨우 몇 MB나 십몇 MB 정도죠. 공정 테스트 단계의 전체 SRAM 테스트 칩의 경우도 몇십MB 짜리죠.)
셀러론 300A 오버 450MHz 컴퓨터(다른 컴퓨터도 다 사양이 펜2 ...)
셀러론 300A 오버 450MHz, 지포스 MX 440, 384MB램, 윈도98se로 돌린 오리지날 와우
와우 오리지날 최소 사양이 98/ME/2000/XP, 800MHz 이상 CPU, 256MB램, 32MB 지포스2 이상, 4GB 하드 공간, 56k 모뎀.
(이걸 보면 처음 와우를 해본 오픈베타 때 생각이 나는데, 펜4 1.6A 오버 2.4GHz + 512MB램 라데온 9000Pro(256MB, 이걸로 화산심장부 레이드 가능, 단 와우내 출력 색상을 16bit 설정. 색상 출력을 16bit로 바꾸지 않고 하면, 화산심장부 중간 작고 귀큰 놈들 떼로 나와서 광쳐서 잡아야 하는데 그 때 거의 컴퓨터 멈추는 수준의 프레임.. 아무것도 못함. 16bit 출력 컬러로 하면 무리없는 진행.)로 처음 했었는데(이후 VGA 업글), 당시 펜3 800에 256MB램 mx400 으로 하는 분도, 펜4 1.4Ghz 256MB램으로 돌리던 분도 계시긴 했습니다. 펜3 쓰시는 분은 그때도 마법효과 많이 나오면 버벅인다고 하셨던거 같은데.. 펜4 쓰던 분은 아이언포지 귀환하면 1분정도 버벅인다고 하셨고....(램 때문인듯, 펜4에 512MB였으면... 9x도 아닌 XP 였다고 했으니.. 초기 XP가 XPsp3보다 훨씬 가볍죠. 또 이런 시스템은 테마를 다 끈 고전테마로 쓰면 가볍구요.) 위 영상은 CPU와 VGA가 저러니 필드에서 10프레임 미만....... 램은 384MB면 98Se에서는 당시로는 충분했을테구요.)
2001년에 영국에서 공개한 개발중인 게임 영상.
(2004년인가 블리자드 본사 인터뷰 기사를 보면, 테스터 제외 60명이 만들고 있다고
http://wow.gamemeca.com/news.php?gid=42836 월드 오브 워크래프트 총제작자 마크 컨, “한국과 미국에서 동시에 베타테스트 시작할 것” https://www.gamemeca.com/view.php?gid=42836 찾아보니 2003년 기사.)
https://www.gamemeca.com/view.php?gid=35403
온라인게임 기획자가 체험한 WOW (By 루나씨)
https://youtu.be/PMl4TCAdwZg?t=1m28s
셀러론 300A를 FSB 100으로 점퍼 변경후 32 프레임 게임이 49 프레임으로 상승.
(시작지점 설정으로 동영상 초기 로딩이 몇초 가량 지연될 수 있습니다. 예전 보드는 점퍼로 FSB를 설정하는 보드가 많았습니다. 그보다 더 이전은 아예 점퍼로 설정을 하는게 아닌, 클럭 발진기 자체를 바꿔야 했었구요.)
개인적 생각으로 이 당시의 승자는 BX칩셋 슬롯1 보드 + 셀러론 300A 사용 이후에 투알라틴 컨버터로 투알셀 까지 간 분들이 가장 잘 산 경우 일듯... (서양 댓글 중 하나가 자기는 BX 보드에 셀러론 266 (L2 캐시 없는)거 부터 사서, 최종 투알라틴 셀러론 1.4Ghz 까지 썼다고 하네요. 이런 분도 승자 중 하나. 셀러론 300A 부터 썼다면 승자 중의 최강 승자였을텐데.. 댓글 보고 투알셀 1.4 도 있었나 생각했는데... 있었어요.). k6시리즈의 경우는 구형 소켓7에서 가능한 제품을 CPU만 교체한 경우가 약간의 생명연장이고(구형 소켓7 보드의 대부분이 72핀핀 EDO램 소켓인 관계로 메모리 증설이 어렵고, SDRAM 보드의 경우도 최대 가능량이 128MB) K6시리즈 후속제품을 위한 신형 슈퍼소켓7 보드들의 경우는 SDRAM 사용하며 최대 램도 높지만, 이러면 98년도 제품인데.. 99년에 SLOT A K7이 나오기 때문에.. BX + 300A를 98년 중후반에 사서 쓰면 2001~2002년 투알라틴 까지 가능. 보드에 따라서(또는 컨버터에 따라서) 투알라틴까지는 못 썼더라도 코퍼셀 1GHz 가까운 제품까지 썼어도 나름 썼다고 봐야죠 (코퍼셀 + 384MB 정도면 윈2000이나 XP는 충분히 돌릴 사양. 당시는 오리지날 이거나 SP가 높지 않았기 때문에. SP가 높을 수록 사양이 높죠. 또 당시는 아직 2000이나 XP를 써도 98SE와 멀티 부팅 하던 시절. 대부분은 98SE를 썼구요. 또한 코퍼셀 533, 566은 FSB 100으로 주면 그냥 800Mhz, 850Mhz 돌아가기에.. ).
K6-3를 사려고 보드까지 같이 샀으면 제일 못산게 되구요. 3Dnow! 의 경우도 초기에만 좀 쓰였지, 나중에는 그냥 SSE로 통일이고, AMD조차 3Dnow!는 포기했죠. 인텔로 가지 않고 난 오로지 AMD만 쓴다고 하면, 1년도 안되서 슬롯A K7가 나오기 때문에.. 기다렸다가 K7을 사는게 좋겠죠. AMD의 경우 슬롯A에서 소켓A로 넘어가는 시기가 2000년도 이구요. 인텔 소켓 370이 나왔던 때 처럼 슬롯A와 소켓A가 한동안 공존 하지만요.)
저의 경우도 어릴때 PC에 관심이 많고 지식이 있는 친구가 2000을 구해줘서 설치했던 기억이 있구요. 물론 98se와 멀티 부팅. 친구가 구해준거니 당연히 복제판이고... 호환이 안되는 프로그램이 너무 많아서 조금 써보다 지웠습니다. 이후는 98SE와 XP 멀티부팅. 슬롯1 BX보드 +소켓 컨버터 셀러론 466 + 384MB 램에요. 뒤에 공짜로 얻어온 코퍼셀 533Mhz 오버 800으로 쓰다, 투알컨버터 + 투알셀 구입으로 업글. XP는 고전테마로 조금 가볍게 사용. 저도 어릴때 부터 책도 많이 사서 보고, 잡지도 많이 사서 보기도 했구요. 한달에 게임잡지 2개, 컴퓨터 잡지 3개, 컴퓨터 관련 서적 1년에 2~3권씩 사서 본듯... 결국 전공도 그렇게 되기도 했지만요.... 부자는 아니지만.. 그냥 부족하지 않게 살았던 집이었긴 합니다만... 어릴때 많이 사달라고 한듯...;;;;; 불효자네..
이렇게 써놓으니 자랑 같은데.. 그게 아니라.. 전 당시에는 생각 없이 샀는데, 재수가 좋았던 경우 입니다. 300A를 구입한 것도 아니었구요.
Powerleap PL-iP3/T Slotket Adaptor (그래픽 카드는 영상 중간의 CPU-Z 그래픽스 탭을 잠시 보이는데, 지포스2 울트라. 참고로 투알라틴 정품 대형 쿨러는 방열판에서 팬을 분리한 뒤에 클립을 끼우고 초록색 고정막대를 이동시키고, 쿨러를 방열판에 합체.)
CPU 펜티엄II 350Mhz 와 성능비교 -> 투알라틴 어뎁터 + 투알라틴 셀러론 1.3Ghz
[고전 1997/08/19] 인텔, 1MB의 L2캐시를 탑재한 Pentium Pro 200MHz를 출하
[고전 1997.02.05] 멜코 펜티엄 마더보드를 MMX 대응하게 하는 전압 변경 유닛 MVR-MX를 발표
[고전 1998.07.02] 멜코, K6-2 / 300 탑재 CPU 가속기 외
[고전 1998.07.17] 아이오, MII 탑재 CPU 가속기
[고전 1998.08.11] Intel, Pentium II ODP
[고전 1998.08.21] 멜코, K6-2 / 333 채용 CPU 가속기
[고전 1998.10.03] Socket 8용 Pentium II ODP가 드디어 상륙

Abit BH6 (슬롯1 BX 보드), 코퍼마인 셀러론 1000 / 1100


쉽게 말하면 128KB의 적은 L2캐쉬라서 먼저 CPU에 통합한 최초의 슬롯형 멘도시노 셀러론의 슬롯 기판에서 그대로 CPU부분을 뽑아낸게 370 소켓용 멘도시노라고 할 수 있죠. 370소켓 보드를 사지 않은 SLOT1 메인보드 사용자에게는 원래 기판 역할을 해주는게 컨버터구요 . L2용량이 더 크고 SSE 유닛이 추가된 펜3는 0.18 코퍼마인에 가서 슬롯용/ 소켓용이 나오죠. 국내에서는 크게 화제가 되지는 않았지만, 370소켓 보드용의 투알라틴 지원 어댑터도 있고, 펜4의 423소켓에 478핀 CPU를 끼울 수 있는 어댑터도 있습니다. (이건 써보지는 못해서.. 그런데 어댑터로 인해 높이가 높아지는 만큼 쿨러의 고정 클립이 길어져야 쿨러 장착이 가능할텐데... 이것도 따로 팔았겠죠?)




Building fast Slot 1 Pentium III Retro Gaming PC
AOpen ax6bc + Pentium 3 1100
https://youtu.be/wd9lQ8o_NKI
10 Reasons for Pentium 4 Windows 98 DOS Retro Gaming PC
(보드는 Asrock P4i65G 입니다.)
Sound Blaster Live! Review - Best Sound Card for Windows 98?
www.philscomputerlab.com/sound-blaster-live.html
위 링크 사운드 블라스터 라이브 정보에서 인텔 칩셋 보드를 권장합니다.
flaterco.com/kb/audio/PCI/index.html#SB0100
다른 사이트에서는 다양한 사운드 카드의 윈98se와 도스에 대한 내용 입니다.
-------------------------------------------------------------------
아래 내용은 뒤늦게 중간에 추가된 내용 입니다.
간혹 뒤늦게 XP 이후에 PC를 접한 분들의 경우, 펜티엄4에서는 윈도98se를 못 쓴다는 분들이 계시기도 하죠. 가능하고, 초기는 다 98SE를 썼습니다. 윈도XP가 확고하게 자리 잡은건 2003년 정도가 되겠죠. 특히 PC방 같은 경우는 게임 호환성 때문에 더 98SE를 오래 고집. (개인 사용자라면 초기는 XP를 쓴다고 해도 98SE와 멀티 부팅. 여기까지 안되는 분들은 그냥 윈98se 사용.)

일부 보드의 경우 언급한 내용들과 더불어 바이오스 메뉴의 ACPI S1 / S3 /Auto 절전 옵션을 S1으로 설정해야만 윈도우즈 98SE를 설치 할 수 있습니다. 이렇게 하지 않으면 부팅시 뻗습니다. 또는 ACPI를 끌 수 있는 (Disabled / OFF) 보드는 꺼도 됩니다 (켜도 꺼도 관계 없는 보드는 알아서 하세요). 다만 이 경우는 함께 있을 Power management 옵션은 켜 주셔야 (Enabled / ON) 합니다. ACPI를 끄고 APM 모드로 동작하게 되는 듯... ACPI를 끄고 파워 매니지먼트도 끄면 종료시 꺼지지 않고, "이제 컴퓨터 전원을 끄셔도 됩니다 " 를 보게 됩니다. (APM 이든 APM의 후속인 ACPI든 둘중 하나는 기능이 켜져 있어야 자동으로 꺼지는 겁니다. 이런 기능들이 생기면서 기계식 파워가 (AT 파워) 아닌 소프트 파워 서플라이가 (ATX 파워) 나오고 보드도 (ATX 보드) 그에 맞게 작동을 하는 것이죠. ). 이 외에 듀얼코드 CPU를 지원하는데 칩셋은 98SE 지원의 경우 코어 ON / OFF 가 가능한 보든 꺼보세요. 이걸 해야 되는 보드도 있고, 그냥 윈98se 설치하면 알아서 잘 되는 보드도 있습니다. 또한 PC 제조사에 납품되는 일부 OEM 보드들은 바이오스가 멍청해서 윈9x 계열 설치가 안된다거나, 윈9x의 커맨드모드로 (윈9x DOS) 부팅해서 사용이 아예 안되는 (도스 부팅후 먹통) 보드도 있습니다. 오로지 2000이나 XP만 사용 가능. 또는 다 잘 되지만, 외장 사운드 카드를 통해서 도스 호환성을 얻고자 하는데 잘 안되는 보드 등, 구형 윈9x를 잘 쓰고자 하면 OEM 보드가 아닌 리테일 (소매용) 보드를 구하셔야 합니다.
[고전 1997.01.08] 마이크로 소프트 등 3사가 OS에 의한 주변 기기의 자동 전원 관리 시스템"ACPI"를 발표
아래 링크한 벤치마크 리뷰는 전부 펜4 + 윈 98SE로 시행.
http://www.technoa.co.kr/news/articleView.html?idxno=40558
펜티엄4와 오버클럭을~ - 오버클럭후 성능(1) 2002.02.08
http://dpg.danawa.com/bbs/view?listSeq=118145&boardSeq=28&past=YES&agent=pc
인텔 펜티엄4 1.4GHz 시스템 - 조립/설치/사용기 2001.09.15
https://www.bodnara.co.kr/bbs/article.html?num=9451
[리뷰] Aopen AX4BS Pro, P4지원의 478-SDR지원 메인보드 2001-11-04
https://kbench.com/?q=node/11034&page=4
[리뷰] 펜티엄4 DDR, SUMA Superior P4X MOBO 2001/09/25
https://www.bodnara.co.kr/bbs/article.html?num=12248
[리뷰] Tyan S2266, P4X266칩셋 장착 메인보드
아마도 펜4+98se를 당시에는 써보지 않고 XP부터 시작한 뒤에 (또는 윈도9x 시리즈는 펜2나 펜3 시대 제품에서 쓰고, 펜4는 XP 설치된 상태로 시작한 사용자), 뒤늦게 시간이 한참 지나서 (수년에서 십수년 지나서) 펜티엄4 보드에 램을 1GB, 2GB 끼워두고 설치를 하려니 에러가 나서 펜4는 지원안한다 라고 하시는듯 하기도 하구요. 이도 아니면 가지고 있는 보드가 좀 이상해서 윈98se를 설치하려면 뭔가 잘 안된다던가..... 이런 경우가 아니라면 512MB 이하의 램 설치와 각종 드라이버 칩셋, USB 2.0 (보드에 따라. 인텔기준 845E,845G부터 칩셋 자체 지원. 칩셋회사가 다르거나, USB 2.0 카드 또는 보드 추가 USB칩셋 부착인 경우는 해당 드라이버 설치.), 그래픽, 사운드 및 기타 장치 드라이버만 있으면 당연히 쓰는데 지장이 없습니다. 이후에 윈도에서 램 제한 시키고 1GB를 끼우면 되구요. (Via 칩셋의 경우 P4X333 칩셋부터 자체 USB 2.0 지원.)
램의 경우 되도록 펜4는 DDR 보드를 쓰세요. 이미 보드가 있으면 어쩔 수 없구요. 펜4에 SDR 램은 성능이 좋지 않습니다. 845D 이전이면 850 보드에 램버스 램을 써도 좋구요. 근데 이건 구하기가.... 가장 좋은건 DDR 400 256MB를 2개 구해서 865 이상 보드에서 듀얼채널로 구성. 근데 256MB를 구하기 힘들수도... 또는 DDR 400 512MB 끼우고 메모리 제한 시키고, 512MB x 듀얼채널.
[고전 1998/10/09] AMD, Direct RDRAM 라이센스 취득
[고전 2005.03.05] 2015년 컴퓨터 플랫폼 IDF Spring 2005
SATA 2포트 (각 포트당 1 SATA HDD, 총 2개 SATA HDD) + IDE 2포트(각 포트당 마스터/슬레이브 구분으로 2 IDE HDD, 총 4 IDE HDD 지원) 지원의 865 이상 칩셋 보드라면 IDE (SATA+PATA) 설정에서 호환성 모드로 (Compatible mode, 바이오스에 따라 Legacy Mode 로도 표기) 설정하고 98SE 설치(총 4HDD 사용 가능). 2000이나 XP는 그냥 확장 모드로 (Enhanced mode)로 설정해서 6HDD 사용 가능. 845 (845,845D,845E,845G 등)이하 칩셋에서는 SATA가 없기 때문에 그냥 설치하면 되구요. (865이상에서 호환성 모드로 설정할 경우, 구성 가능한 옵션은 보드에 (바이오스에) 따라 다릅니다. 어쨌든 총 4개의 HDD 까지만 사용 가능. (제가 가진 보드는 옵션이 정말 단촐해서.. 무조건 IDE 1개와 (하드 2개) SATA 2개로 구성 가능 합니다. IDE만 2개 사용하게 해서 IDE 장치로만 4개 사용 이런게 안됩니다.).
[고전 2001/08/30] 차세대 ATA 규격 시리얼 ATA 1.0의 최종판을 발표

그림 추가 ABIT WI-IP 875칩셋 웍스테이션 보드 메뉴얼.

그림추가 애즈락 P4i65PE 메뉴얼

그림추가 아수스 P4P800 메뉴얼.
만약 CPU가 하이퍼스레딩 CPU에 98SE 라면, 보드에(바이오스에) 따라서 HT (Hyper Threading) Off (Disable) 반드시 선택. HT 옵션이 Enable/Disable만 있는게 아닌, auto 옵션도 있으면 그냥 오토로 해도 될지 모르겠구요. (아래의 링크 IDF 글에서도 인텔은 개발자 및 업계인에게 하이퍼 스레딩 on / Off 스위치에 대해서 리눅스 커널 2.4.x 에서 켜고, 구형 OS에서는 끌 것을 요구하고 있습니다.)
[고전 2002.09.12] Hyper-Threading Technology를 지원하는 HTT Pentium 4 3.06GHz
APIC를 (ACPI 아님.) 손대지 않아도 98SE 사용에 문제가 없다면 관계없지만, 만약 문제가 있다면 APIC 옵션을 Disable 하세요. APIC는 XP 부터 제대로 지원이 됩니다. APIC를 Enable 하면 IRQ가 확장되며, 많은 수의 장치를 달아도 IRQ를 공유하지 않습니다. APIC를 Disable 하면 IRQ가 0~15 제한된 IRQ를 갖기 때문에, 장치가 많을 경우 IRQ를 공유해서 사용하게 됩니다. 문서를 찾아보면, 새로 도입된 WDM 드라이버가 아닌, 구형의 VXD 드라이버의 경우가 꺼야 한다고 합니다. (도스 부팅의 경우도 꺼서 써보세요. 과거 IRQ가 중요한 장치의 경우.) 제 경험에는 펜4 지원 칩셋중 구형 Via의 경우는 옵션이 없고, 인텔의 경우 845 이상에서 있습니다. 그래서 XP를 설치하면 구형 비아는 IRQ가 공유됩니다. APIC가 있는 인텔은 공유가 안됐구요 (후기 비아는 안써봐서 몰라요. 근데). 비아보드에서 98SE 설치/사용은 아주 잘 됐구요. (845E 보드의 경우 몇년 오버로 쓰다 고장나서.. 기억이 가물가물 하구요.) 비아보드는 지금도 있어서, 몇년전에 설치를 해봤구요. 865PE 보드도 가지고 있는데, 이건 98SE는 아예 설치를 안해봐서.. 반대로 윈도 XP라면 반드시 APIC로 설치를 해야 IRQ 공유 문제로 충돌이 난다던가 하는 것이 없고, 성능이 올라 갑니다.
저 위 영상에서 865G 보드에 깔고 잘 쓰죠. 무엇보다 인텔에서 지원한다고 나와 있구요. (아 바이오스에서 옵션이 없을 수도 있어요. 제 865보드 아예 옵션에 없습니다. 그냥 자동인듯 하구요.)

그림추가 인텔 845DW 보드 메뉴얼. APIC는 윈도 2000, XP에서 지원한다고 나와있죠.
윈도우즈 9x는 PIC 모드만 지원한다 나오구요. 윈도우98 시리즈가 이런 기능보다
먼저 나와서 안된다 이런거 이전에... 윈9x 시리즈는 도스 기반인 것도 있고, 도스
호환성을 기본으로 깔고 가는 운영체제 이기 때문에 그걸 위해서라도
기존의 PIC 모드로 동작을 해야 하겠죠. 윈도우즈 2000이나 XP는 도스 호환성과
관련이 없는 운영체제니까 상관이 없구요.

인텔 D865GSA 보드 메뉴얼. 인텔 845와 마찬가지.


바이오스의 APIC 메뉴와 설명. (예전 문서라 문서속 그림의 해상도가 낮습니다.)


P55 (린필드) 보드 바이오스의 APIC 메뉴
보드회사가 망한 경우, 같은 칩셋의 타사보드에 있는거 써도 됩니다. 어짜피 같은 인텔 칩셋이면 다 인텔이 제공한 드라이버. 칩셋 (INF) ,USB 2.0 (칩셋 자체 기능일 때), IAA (인텔 어플리케이션 액셀레이터, 이건 꼭 깔아야 하는건 아니구요.), G 칩셋 모델의 경우 내장 그래픽 드라이버 등. (비아 칩셋이면 같은 칩셋을 쓴 타사 보드거로 설치. 또는 인텔이나 비아에서 받을 수 있는거 직접 다운로드)
그래픽의 경우는 라데온 9xxx 시리즈 이하, 지포스 6000 시리즈 이하가 윈도98SE 드라이버를 지원 합니다. 라데온 x000 시리즈 이상, 지포스 7000 이상은 지원 안합니다. (다만 X00 시리즈는 WHQL 인증을 받지 않은 드라이버는 있습니다. 그래서 인지 AMD 홈페이지에는 X00 시리즈는 98SE 드라이버가 나오지 않습니다. 이전 세대로 다운 받고, 드라이버 설치할 때 압축을 푼, 폴더에서 수동으로 설치를 해야 드라이버 설치가 됩니다.)
드라이버는 AMD나 Nvidia에서 받으면 되구요. 내장 사운드의 경우는 그 당시 보드에 달린 사운드 코덱은 회사 관계없이 다 지원하구요.(혹시 극 일부 지원 안하는게 있을지 모르겠지만). 내장랜도 지원할테고, 정 만약 없다면, 아직도 파는 PCI 슬롯용 리얼텍 8139 랜카드 설치하면 됩니다. 이건 도스부터 드라이버가 있어요.
----------------------------------------------------------------
https://kbench.com/?q=node/11190
[정보] Windows 98 메모리 지원 능력 테스트 2001/10/13
https://kbench.com/?q=node/11190&page=1
https://kbench.com/?q=node/11190&page=2
https://kbench.com/?q=node/11190&page=3
Win9x 환경에서 고용량 메모리 지원문제, MS 에서도 공식적으로 인정한 부분.
▶ 많은 RAM 설치로 인한 "메모리 부족" 오류 메시지
MS 사의 기술문서를 검색해보니, Win9x 커널의 메모리 지원에 한계가 있음을 공식적으로 명시하고 있었다. 구체적인 해결방법은 SYSTEM.INI 의 [VCache] 섹션의 MaxFileCache 항목을 512MB (524,288KB) 이하로 설정하거나, 시스템 구성 유틸리티 (msconfig) 를 사용하여 Windows가 사용하는 메모리 크기를 512MB 이하로 제한함으로써 해결이 가능하다고 명시되어 있다.
실제로 MS 사에서 제시한 방법대로 시스템 설정을 조정한 후 테스트를 다시해보니, 앞에서 언급했던 시스템 이상문제는 전혀 발견되지 않았다. Win9x 에서 고용량 메모리를 이상없이 사용하고 싶다면, 반드시 위의 기술문서대로 시스템을 조정하는 것이 필요할 것으로.
----------------------------------------------------------------

Via 칩셋은 공식 다이어그램을 보면 P4X333부터 USB 2.0 지원인데, USB는 사우스 브릿지가 지원하는 거라 노스브릿지가 다른 경우도 가능 합니다. 인텔의 경우는 무슨 칩셋 이라고 하면 그것과 짝인 사우스 브릿지가 거의 다 붙는데, 비아쪽의 경우는 공급 물량 문제인지.. 아닌 경우가 좀더 많습니다. 즉 P4X266 계열 노스브릿지와 VT8235 조합으로 USB 2.0을 지원하는 보드도 있다 이말이죠. 이외에 칩셋자원에서 지원을 안하는, 비아에서는 P4X266 보드에 별도의 USB 2.0 칩을 넣어서 지원하는 메인보드, 인텔 845E 미만 (845,845D, 숫자는 높지만 이전 칩셋인 850 등)에서 역시 USB 2.0을 추가로 끼워서 지원하는 경우가 있습니다. 이건 거기에 맞는 드라이버를 설치. 구형 장치는 별도의 슈퍼 I/O 칩에서 지원.
[고전 1999.10.13] USB 2.0의 최고 속도는 FireWire를 상회하는 480Mbps
한참 아래의 인텔쪽 블록 다이어그램에서는 슈퍼 I/O가 보이지 않지만 (자사의 칩셋에 관한 것만 있기에), 실제 보드에서는 인텔도 마찬가지 입니다. 저런 예전 장치들은 다 슈퍼 I/O 칩을 통해서 연결 됩니다. 이후에는 PCI가 칩셋 자체에서 빠지게 되고, PCI 슬롯은 PCIe to PCI 브릿지 칩을 통해서 연결하게 됩니다. (이런게 빠지는 만큼 회로의 크기가 줄어들텐데, 그만큼 USB의 갯수가 늘어난다던가, USB 3.0이 지원된다던가, 또 USB도 xHCI라는걸로 바뀌면서 요즘은 CPU성능이 워낙 좋아서 티가 안나지만, USB의 최대 약점 중 하나인 CPU 이용률을 줄인다던가 (예전에는 CPU가 다 처리해주던걸 xHCI는 자체적으로 처리). 또 앞으로는 썬더볼트 같은게 기본으로 지원 된다던가 하는거죠. 나중에는 사운드 쪽도 어떤식으로든 통합이 될테구요.). 패러렐 포트 (프린터 포트)나 시리얼 포트 이런거 역시 다 외부 칩에서 지원하는 겁니다. 칩셋은 컴퓨터를 쓰기 위한 핵심(없으면 안되는) 기능만 제공하는 겁니다. 그렇기 때문에, 같은 세대의 같은 칩셋인데도 보드마다 구형 포트가 있는 보드가 있고, 없는 보드가 있습니다. Super I/O가 달라서 그래요. (단순히 보드 후면에 직접 포트가 있냐를 말하는게 아니라, 직접 포트가 안달려 있더라도, 저가의 포트만 사서 끼울 수 있는 헤더를 제공하느냐를 포함한 얘기 입니다. 헤더가 있다면 지원하는 거죠. 다만 후면에 다른 포트덕에 장소가 없어서 안 달려 있을 뿐.).
예전 286, 386 board 이렇게 검색해 보시면, 보드에 뭐 아무것도 없는걸 볼 수 있습니다 (초기냐 후기냐에 따라서 램이 DIP 소켓이냐, 모듈램이냐 차이는 있겠지만). 보이는건 CPU이랑 여러 칩들과 ISA 슬롯과 키보트 단자 뿐... 당시 마우스를 연결할 시리얼 포트와 프린터를 연결할 패러렐 포트는 당연히 카드로 사서 슬롯에 끼워야 하며, 하드디스크를 연결할 것도 카드를 사서 슬롯에 끼워야 합니다. 플로피 디스크도 마찬가지고... 오히려 지금이 예전보다 구형 장치 포트를 제외하면 다 칩셋에서 지원하기에 보드 가격이 싼거고, 별도의 애드온 카드들을 살 필요가 없어진거죠. 구형 장치들도 슈퍼 I/O 칩에 따라서 1개로 다 지원하기도 하구요. 486후기 펜티엄 보드 정도 되야, 이제 별도의 카드없이 보드에서 다 직접 지원을 하죠. 칩셋 직접 지원이 아니라도 각종 기능 칩이 보드에 붙어서 나오기 때문에...

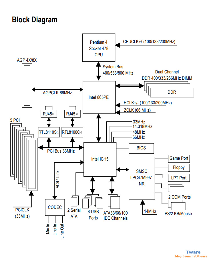
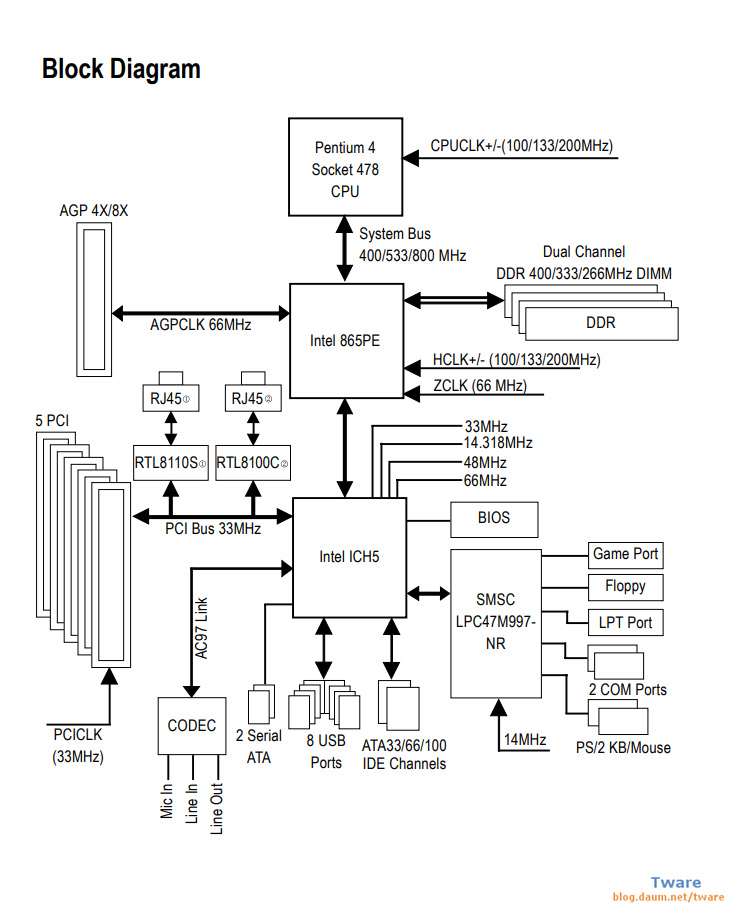
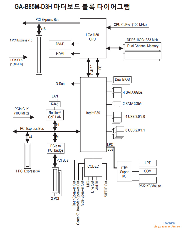
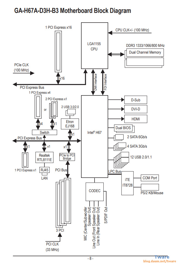
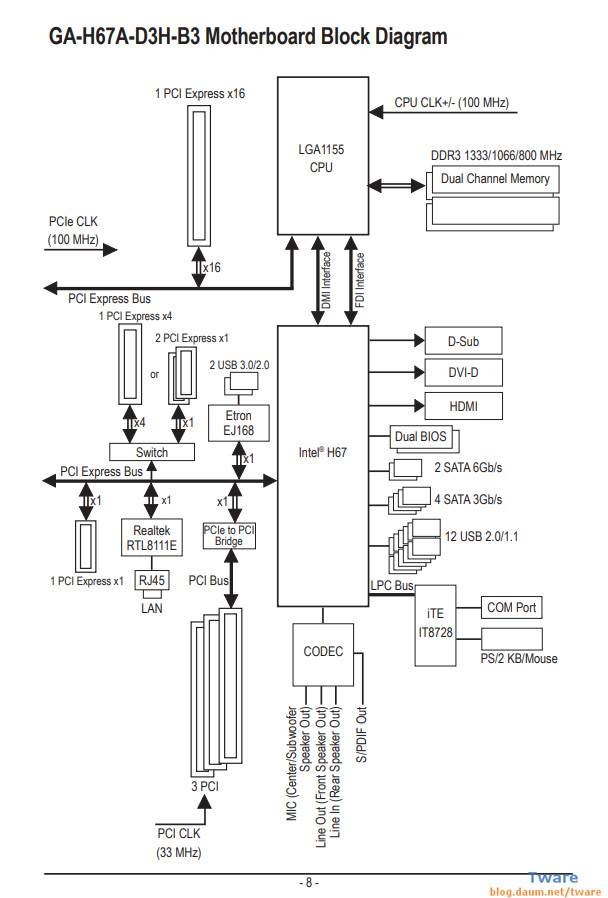
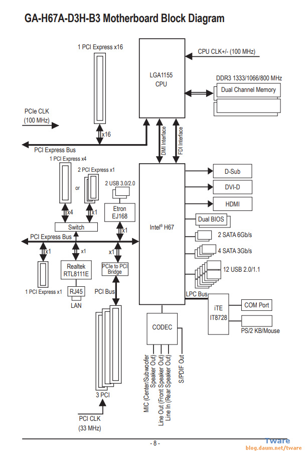
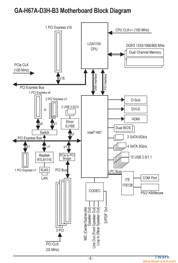
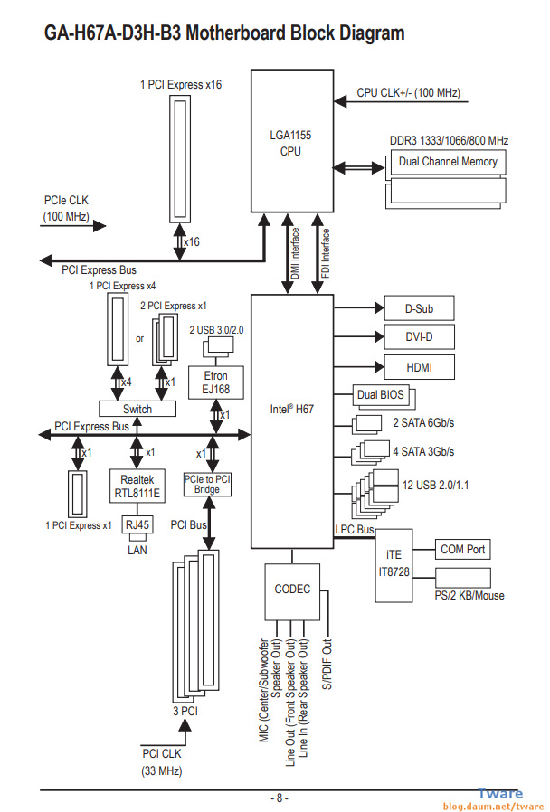
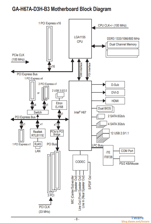
기가바이트 865PE 보드의 블록 다이어그램.

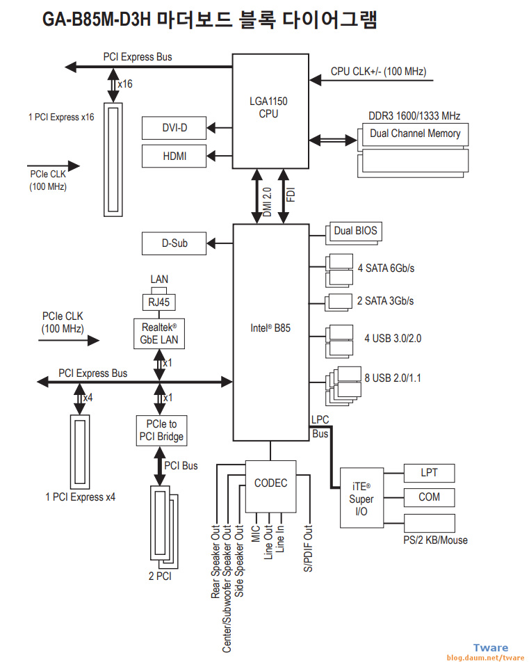
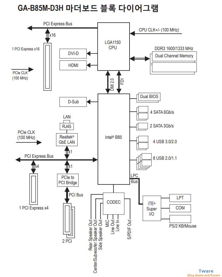
PCI 슬롯을 가진 B85보드의 블록 다이어그램. 아래의 H67보드 보다 신형 보드인데, 이건 LPT 포트를 지원하는 이유는 슈퍼 I/O칩을 뭘 썼는가.... 사족이지만, 하스웰은 CPU의 핀에서 직접 DVI/HDMI 신호가 나가며, 아날로그(VGA, D-Sub)는 FDI를 통해서 칩셋에 전송하고, 칩셋의 아날로그 출력부에서 아날로그 신호로 출력. 이전 샌디브릿지/아이비브릿지 소켓에서는 모든 그래픽 출력을 칩셋에서 출력. 다른 기사를 보면, 아날로그 신호단자를 달고 있으면 노이즈 영향이 있어서 아날로그만은 칩셋에서 출력하도록 했다고 하네요. 디지털 직접 출력은 쓸데없는 보드 배선도 줄일 수 있을테고, 출력 지연현상을 막을 수 있겠죠. 하나 더 거치면 분명 지연이 생깁니다.

조금 다른 얘기지만, 이 글이 과거 멘도시노 셀러론과 소켓 어뎁터(컨버터) 얘기가 있는 글이다 보니 추가하면.. 같은 아키텍처면 (외부 버스 연결이 동일), 공정이 달라졌다던지 무언가에 의해서 전원부만 해결을 해주면 (이것과 바이오스 업데이트) 되지만, 아키텍처가 다르면 그렇게 안됩니다. 하나 위의 하스웰 보드와 샌디브릿지/아이비브릿지 지원의 현재 이 그림을 보면, 큰 차이가 이 샌디브리지/아이비브리지 보드는 DVI와 HDMI가 칩셋에서 출력되지만, 하스웰 보드는 HDMI와 DVI가 CPU에서 출력이 됩니다. D-sub는 공통으로 칩셋에서 출력이 되구요 (FDI 가 그래픽 연결). 이것 외에도 전원 구성 자체가 하스웰은 ivr 인것도 다르구요 (이후 스카이 레이크에서 다시 빠졌지만, 향후 노이즈 부분을 더 해결해서 다시 채택한다고). 아무튼 이런 관계로 당연히 소켓 호환을 시키려 해도 할 수가 없습니다. 이런 내용은 이런 보드 메뉴얼을 봐도 알 수 있고, 이미 수 많은 기사에서 다뤘죠. 문제는 국내 사이트에서는 이런 설명을 전혀 안하던가, 외국 기사를 퍼와도 이런 내용은 다루지 않아서 대부분 잘 모른다는 것. 이런 것과 마찬가지 이유로 AM2~3 등 계열과 FM 계열 소켓 CPU가 서로 호환이 안되구요. AM 쪽은 내장 그래픽이 칩셋에 있는 구조이고, FM 계열은 내장 그팩이 CPU에 있는 구조이니 호환이 될래야 될수가 없죠. 샌디/아이비 보드와 하스웰은 같은 내장 그래픽이 CPU에 있긴 하지만, 연결 방법이 다르고, 전원부도 VR이 CPU 내장이냐 아니냐도 다르기에 당연히 소켓을 호환시켜서 CPU만드는게 불가능.
[고전 2001/03/02] Intel이 GHz급 차세대 고속 IO 버스의 개발 의향을 표명
[고전 2001.07.31] 이번 전쟁은 I/O 버스 전쟁이다 드이어 격돌 Hyper Transport 대 3GIO
[고전 2002년 4월 18일] PCI-SIG가 3GIO의 정식 명칭을 PCI Express 로 결정
[고전 2002.09.27] 밝혀진 차세대 직렬 버스 "PCI Express" 사양
[고전 2003.02.21] Intel AGP 8X 후계 그래픽 버스 "PCI Express x16"을 설명

http://download.viatech.com/en/support/driversSelect.jsp

비아 칩셋 드라이버는 비아 사이트에서 받으세요.
이 외에 기타 드라이버도 필요하면, 첫번째 그림에서 골라서 받으시구요.

845E 부터 3.06 (FSB 533 HT지원)을 지원 합니다. 바이오스 업데이트 필수.
845G칩 경우 초기버전은 지원을 하지 않고, 수정된 후기 버전만 지원 합니다.

865 부터 FSB 800 (실클럭 200 x QDR (클럭당 4번 전송))에 DDR 400 + HT 지원의 노스우드C 지원. 이하 칩셋으로 노스우드C를 오버모드로 지원하는 보드도 존재.
당시의 타사 칩셋이나 보드에 따라서 풀슬롯 DDR400 때는 문제가 생기는 경우도.
이 경우 DDR333 이하로 설정.

인텔 865 보드 PDF 문서.

마더보드 예: Biostar I865G-M7 ver 1.0 드라이버.
보드 회사에 따라서 OS를 선택하지 않고 봐야 98SE 드라이버가 다 나오는 곳도 있습니다. 이런 경우 여러 운영체제를 동시에 지원하는 드라이버가 등록되어 있구요. OS 메뉴에서 98SE 눌러서 드라이버 안나온다 하기 전에 All 상태로도 보세요.

마더보드 예: Asrock P4i65PE 드라이버.

마더보드 예: Asrock ConRoe 865GV 드라이버.
V (Value 의 뜻이겠죠.) 가 붙은건 저가형 칩셋이라 AGP 지원이 없습니다. 865G 처럼 V가 없어야 AGP 지원이 되죠. 칩이 저가이고 내장 그래픽은 있으니까 그래픽 성능이 필요없는 사무용이나, 산업용으로 쓰라는 건지.. 아무튼.. 그래서 각 보드 회사에 따라서 AGI 라던가, XGP 라던가 이런 다른게 붙어 있습니다. AGP 호환성은 조금 떨어진다고 하구요. V 붙은건 안써봐서 호환성은 저도 잘 모릅니다.

마더보드 예: Asrock P4i65G 드라이버.
AGP가 제대로 있고, 내장 그래픽 지원을 바란다면 이런 865G가 달린걸 사야죠.
저 위의 펜티엄4 유튜브 영상의 보드 입니다.

마더보드 예: Asrock 775i65G R2.0 드라이버.
865G 칩셋이기 때문에 드라이버가 전부 있고, 또한 뒤에 만들어서 775 소켓이고, 그중 또 더 늦게 만들어서 콘로가 요구하는 전원규격을 가지고 있기 때문에 켄츠필드까지 지원 합니다. 보통 볼 수 있는 보드는 아니죠. 다들 신형 칩셋 쓴걸 사려하지 구형 칩셋으로 된 것을 굳이 사려고 하지는 않으니까요. 그래서 제조사도 이렇게 잘 만들지 않구요.
아무튼 그 덕에 이런 보드는 일반적으로 펜4가 완벽하게 지원하는 마지막이다를 콘로급 까지 늘려주기는 합니다. (SSE2를 지원하는 펜4 이상에, 64비트 지원인 775소켓이면 98부터 윈도 10까지 1대로 다 사용이 가능....)
(콘로 막 전후쯤에 나오지 않아 콘로 전원규격을 갖지 않았다면, 콘로 지원이 당연히 안됩니다. 단순히 바이오스를 업데이트 해주냐의 문제가 아닙니다. 이 리비전 2.0이 아닌 이전의 775i65G는 콘로,켄츠필드를 지원하지 않습니다. ATI 칩셋을 쓴 보드들도 이렇게 후기의 리비전 보드만 콘로를 지원 합니다. 콘로하고 같이 나온 965나 ATI 칩셋 보드는 당연히 처음부터 콘로를 지원하구요. 바이오스나, 전원규격이 다 충족 되니까요. 간혹 모 리비전 놀이 해서 뒤의 것은 지원을 하고, 앞에거는 안해주고 장사하네 라고 말하는 경우도 있는데 당연히 안되는 겁니다. 또는 아예 이름을 바꾸는 경우도 있구요. 그런데 사실 리비전을 해서 파나.. 이름 바꿔서 파나.. 사실 똑같죠. 사용자 입장에서 새로 사야 하는건 마찬가지. 또는 내꺼에서는 안되는건 마찬가지... 그런데 새 보드 나오면 "새로 지원하는 보드가 나왔다" 라고 하고 리비전이면 "리비전 놀이 하고 있네" 라고 말하는게 이상하죠. 그래도 새 모델이 좋은건 리비전에 따라서 지원 되는게 다를 경우 명확하게 구분해서 제품을 살 수 있다 정도가 되겠죠. 이런 것과 다른 리비전의 경우는 전체적인 기능은 같은데, 랜 칩이 더 신형으로 바뀌었다던가, 사운드가 바뀌었다던가, 사소한 변경이 있습니다.)
Asrock 775i65G R3.0 보드에 코어2 듀오 E4600, 램 512MB, 98SE
R2.0 보드와 차이는 일부의 울프데일도 지원하는 점.

마더보드 예: Asrock ConRoe 865PE 드라이버.
위 865G를 쓴 보드와 같죠. 내장 그래픽이 없다와 ATX 라는걸 빼면 같은 형태.


마더보드 예: ASUS P4P800VM 드라이버.

마더보드 예: ASUS P4P800 드라이버.

마더보드 예 : 애즈락 P4V88 드라이버.


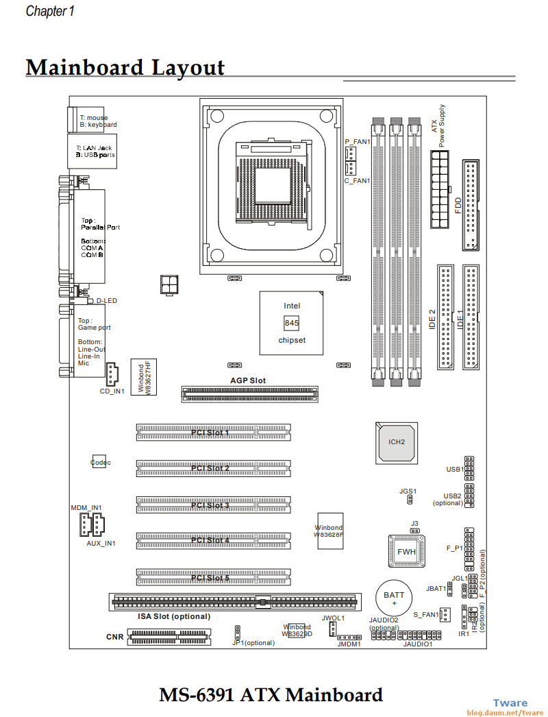
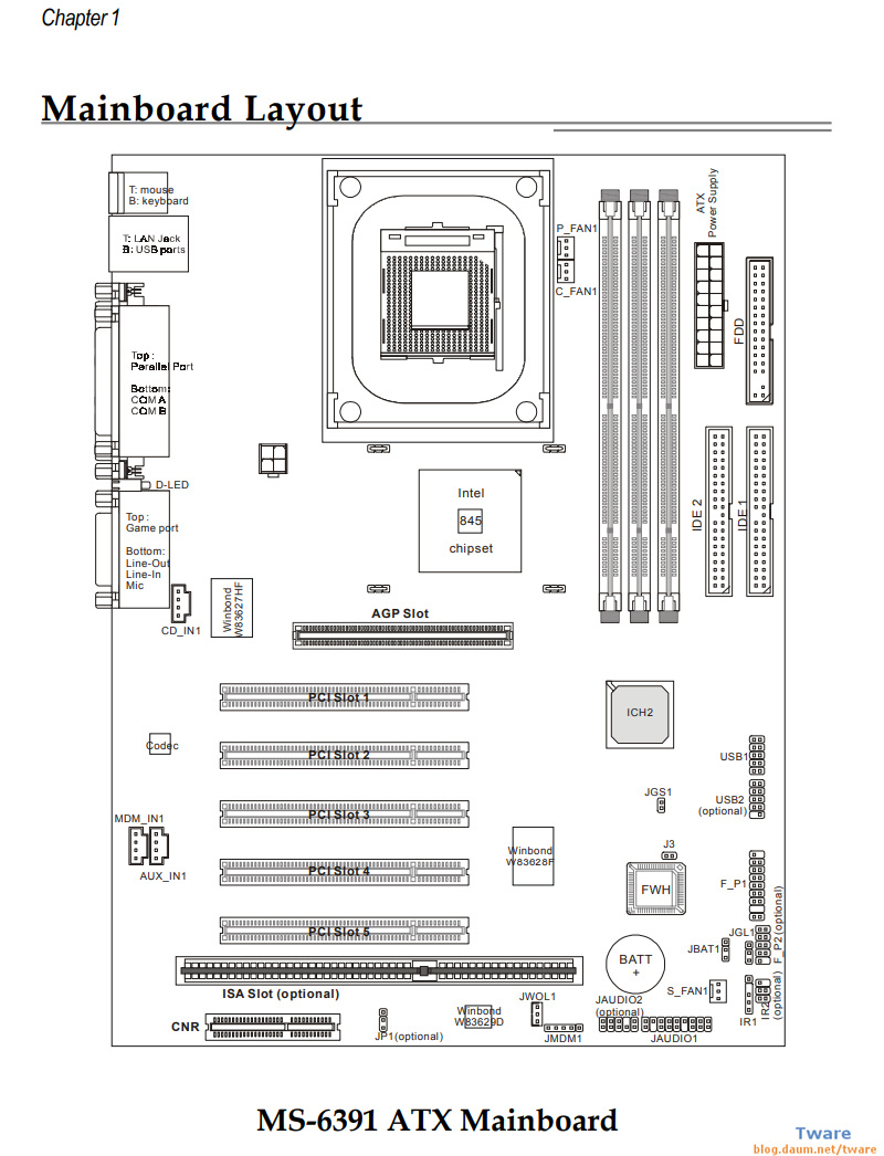
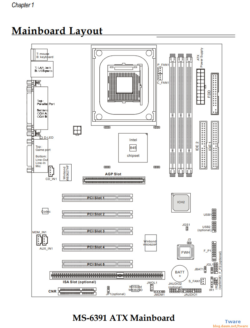
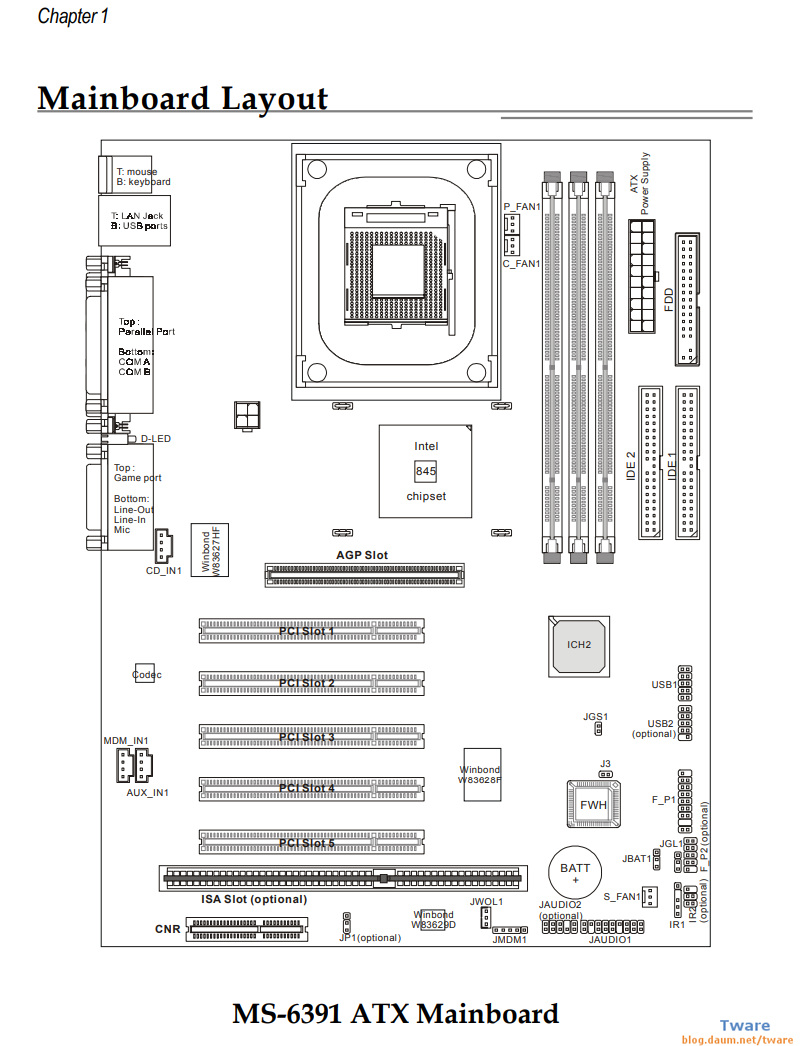
마더보드 예 : MSI 845 Pro4 (MS 6391) 드라이버.
이 외에 후속 더 후속 칩셋을 쓴 보드에서도 돌아가는 걸로 알구요. 이후 보드에서는 제가 직접 해보지를 않아서... (검색을 해보면 나옵니다. 좀더 최근의 보드에도 설치가 가능한...). 결국은 드라이버와 메모리 512MB이하, 하이퍼 쓰레딩 Disable, IDE 호환성 모드 이게 중요 합니다. 여기에 보드에 따라서 슬롯이나 장치에 대해서 바이오스에서 설정 가능하지 않은 경우라면 특히, 각 드라이버 설치 이후에 충돌로 부팅이 안될 수도 있기 때문에 (완전 먹통), 바이오스 기본값 상태에서 꺼져 있는 장치들 (병렬,직렬 등 기타 장치들)이 있으면 그대로 끄고 해보세요. 그 이후에 하나씩 켜보구요. (이미 다 켜둔 상태에서 드라이버 설치하고 재 부팅을 할 때 먹통 되면, 페러렐, 시얼얼 포트 이런거 그냥 바이오스에서 장치들 끄고 바이오스 설정 저장하면 부팅 됩니다. 이후에 하나씩 다시 켜가면서 윈도 시동을 하세요.)
Windows 98SE installed on socket 775 [part 1]
켄츠필드 Q6600 Windows 98se
--------------------------------------
시간이 될 때 이 부분에 직접 가지고 있는 부품들로 윈98SE 설치를 올리겠습니다. 개인적인 생각으로 펜티엄4 고클럭 제품에 98SE를 설치하는건 조금 아깝다는 생각이 들지만, 가지고 있는 것 중에서 (또는 구할 수 있는) 가장 하급이 펜4이고 윈98SE를 가상머신이 아닌 리얼머신으로 써보고 싶다 (일반 유저라면 보통 고전 윈도 게임이 목적이겠죠). 이런 이유라면 쓸 수 있겠죠. 만약 펜티엄3 급도 있다면 그쪽을 98SE나 98로 (과거 부품들은 일부 98SE 드라이버는 끊긴 것도 존재. 98이 최종 드라이버) 돌려보면 좋은 활용은 되겠죠. 펜4라도 초기 저 클럭에 윌라멧이면 98SE깔아서 고전게임 하는 것도 좋을테구요.
윈도우즈 98SE 설치는 되도록 하드에서 설치를 해야 좋습니다. 해당 PC 자체적으로 CD-ROM (ODD) 드라이브에서 복사를 하던, 또는 다른 PC에 하드만 연결해서 복사를 하던지, 어쨌든 98SE를 설치할 하드를 C: , D:로 나누고 (FAT32), D: 쪽을 넉넉하게 나눠서 D: 드라이브에 적당한 폴더명을 만들고 윈98SE 를 전부 복사해 주세요. (C: 드라이브는 format c: /s 또는 sys c: 로 부팅 가능하게 해주고, Fdisk를 써서 나눴다면 프라이머리 파티션을 액티브 상태로 반드시 체크) 그 뒤에 해당 PC와 하드로 부팅을 해서 d: 드라이브의 98SE 복사된 폴더에서 SETUP을 누러서 설치 합니다. (부팅 가능한 98SE CD면 하드에 복사하고, D: 로 가서 거기서 설치해도 됩니다. ) 왜냐하면, 각종 드라이버나 뭔가 설치시에 계속 98SE CD를 넣으라고 나옵니다. 이거 엄청 귀찮습니다. 그냥 D: 드라이브에 복사해 놓고서 여기서 설치를 하면, CD 넣으라고 안하고 알아서 D: 드라이브의 98SE 복사한 폴더에서 알아서 찾아서 설치 합니다. CD에서 설치하면 CD 넣으라고 하는 것도 귀찮지만, 예를들어 가상 CD 프로그램을 설치해서 드라이브 명이라도 바꿨으면 (F: 라던가) 일일이 위치 수정까지 해줘야 합니다.

각종 프로그램들은 다른 PC에서 다운로드
한 십몇년 전이면 모를까, 지금은 윈98SE로 인터넷 하기가 힘들기 때문에..
설사 된다고 해도, 절대 98SE 컴으로는 하지 않습니다. 외부 접속은 무조건 다른 PC로.

다운받은 파일들을 윈98SE 컴퓨터의 공유 설정한 폴더로 복사.
윈98SE에서 적당한 폴더를 만들고 (저는 sahre 폴더로 만듬), 해당 폴더를 공유 설정.
이러면 다른 PC에서 98SE 컴의 폴더로 파일 전송이 쉬움.
일단 98SE 컴이 랜 드라이버 만큼은 설치가 되어 있어야 하는데,
이전에 같은 PC에 설치해둔 XP 하드가 있어서, 98SE를 설치할 하드와 XP하드를 둘다 연결하고, XP로 부팅해서 보드 드라이버는 XP에서 98SE 하드로 옮겼습니다. 이렇게 안하고다른 PC에서 연결이 가능하면 다른 PC에 98SE 하드를 연결하고 복사해도 되겠죠.
이건 각자 알아서... 또는 미리 부팅 가능한 98SE 이미지를 (Xcopy 파일도 넣어주고) 구했다면, 그 이미지 안에 랜 드라이버(거의 대부분 리얼텍이 많이니 최소 리얼텍 만큼은)와 인텔,비아 또는 SIS 칩셋, 사운드, 랜 같은걸 미리 집어 넣고 구운 CD 가 있다면 더 좋겠죠. 다른건 다 없어도 랜만큼은 꼭. 또 도스용 파티션 매직을 구해서 CD에 넣어둬도 좋습니다.FDISK는 대용량? 하드에서 조금 문제가 있어서요 (공식 패치된 FDISK를 써야 합니다. 정 FDISK를 써서 파티션을 나눈다면 용량이 아닌 % 로 나누세요.). 파티션 매직으로 파티션 나누고, 포맷하는게 좋습니다.)



바탕화면의 "네트워크 환경"을 마우스 우클릭 "등록 정보"를 눌러서 "네트워크" 창을 엽니다. 네트워크 창에서 "파일 및 프린터 공유"를 눌러서 "개인 파일 공유"를 선택해 줍니다. 또 예전 소프트에서 쓰는 "NetBEUI"나 "IPX/SPX" 프로토콜도 추가해 줍니다.
적당한 폴더를 만들고 우클릭 "등록정보" "공유" 설정을 합니다.
지나간 글이지만, 혹시 보는 분이 계실테니 내용 추가.
윈도우 XP나 윈도7 등에서는 윈도우 98 PC의 공유 폴더에 바로 접속이 가능하지만,
윈도우 10PC에서는 윈도 98SE PC의 공유 폴더에 접속이 안됩니다.
바탕화면의 네트워크를 눌러봐도 아무것도 아나오죠.
이것은 아래와 같이 해주면 접근이 됩니다.
윈10에서 윈도우 XP등 구형 PC의 공유폴더에 네트워크 접속이 안될 때도 아래처럼 하세요..

윈도우 10에서 제어판을 열고 " 프로그램 및 기능 " 을 클립 합니다.

" Windows 기능 켜기 / 끄기 "를 클릭 합니다.

삼바 관련 기능들을 선택하고 " 확인 "을 눌러 줍니다.
그 뒤에 윈도우 재시작 한다고 나오면 재시작을 해주구요.

윈도우 재시작을 하고 " 네트워크 "에 들어가면 " 공유 폴더 "를 설정한 윈98SE PC가 보입니다.



모든 드라이버를 설치한 상태. 98SE용 DirectX 9.0C 도 설치.
https://www.microsoft.com/ko-kr/download/details.aspx?id=20265
윈도우즈 98SE를 지원하는 마지막 다이렉트X 9.0C 다운로드. 다운로드형 설치파일이 아닌, 52.7MB 크기의 직접 설치형 파일 입니다. directx_aug2006_redist.exe 52.7MB. 해당 홈페이지 까지는 접속이 되지만, 다운로드 버튼을 눌러보면 이제 다운이 안됩니다. 아래 파일을 받으세요.
지원되는 운영 체제 (MS 홈페이지 내용)
Windows 2000 계열 (서버포함), Windows 98, Windows 98 SE, Windows ME, Windows Server 2003 계열(x64 포함), Windows Vista, Windows XP 계열 (x64 포함),
이 dec 2006 버전은 MS 공식 홈에는 XP부터 지원한다고 나와 있는데, 98SE에서 설치가 됩니다. 역시 다운로드는 끊어졌습니다. 그래서 별도의 링크는 걸지 않겠습니다.
다 아시겠지만, 혹 컴맹을 위해서... 설치법..

Yes 누르고...

압축을 풀어줄 폴더를 적어 줍니다. c:\directx 나 d:\directx 나 대충 적어주세요.

저의 경우 d:\directx 에 풀었으니.. 요기에 가서 DXSETUP.exe 실행.

동의함 선택하고 다음.

다음~

설치 중~~

마침~ 완료

추가로 윈도우98SE에서 하드디스크 DMA 설정이 안되어 있다면 하드 속도가 매우 느립니다.
역시 추가로 하드디스크의 경우. 윈도우98SE는 FAT32 파일 시스템을 쓰는데, 윈도우 자체가 128GB (컴퓨터가 쓰는 용량 법. 하드 디스크 제조사가 하드에 표기하는 방식은 137GB) 까지 밖에 안됩니다. 이건 윈도우 자체의 문제 입니다. 찾아보면 FAT32로 테라급 하드를 쓸 수도 있습니다. 검색을 해보면 윈98SE용 패치도 있어서 패치를 하면 더 128GB 이상의 더 큰 용량을 쓸 수 있다고도 하는데, 어짜피 윈도 깔고 그 이후 하드가 그런 걸테고... 결국 중요한 것은 윈도우를 설치할 하드 인데요. 아예 구형 하드디스크가 있으면 좋겠지만, 그게 없다면, 좀더 고용량 하드를 써야 하는데요. 여기저기 글이나 영상들 외국 것을 찾아보면, Seatools 인가? 시게이트 프로그램으로 하드디스크를 저용량 하드로 쓰도록 해주는 유틸 같은게 있고 그걸 통해서 쓰는거 같은데요.
제가 한 방법은 또 다른 방법 입니다. 더 다른걸 많이 해보지는 못했습니다. 제 방법은 도스용 PQMAGIC 을 쓰는 방법 입니다. 제가 가진 윈98SE CD에는 편집본이라 도스용 PQMAGIC이 들어있어서 이걸로 해본 겁니다. 이유는 없어요. 사용한 하드는 320GB SATA 하드 입니다. 메인보드 바이오스에서 이미 IDE 호환성 모드로 프라이머리 IDE + SATA 2개로 해둔 상태였구요. 하드 용량도 그냥 바이오스에서 자동 인식 되는 상태 입니다. 제 보드는 수동으로 값을 고칠 수 없습니다. 또한 320GB 하드는 전에 윈도우10을 테스트 삼아 설치 했었던 하드 였습니다. 이 상태로 윈98SE CD로 부팅을 해서.. 도스 FDISK 로 들어가서 기존의 파티션들을 다 지웠습니다 (NTFS도 Non dos partion 지우기로 지울 수 있습니다). 그리고 재 부팅을 해서.. 다시 도스로 부팅을 하고 파티션 매직에 들어가서 파티션을 나누는데, 첫번째 파티션을 주 파티션으로 하고 FAT32 15GB로 하고.. 두번째 파티션은 확장파티션의 첫번째 논리 파티션 FAT32 110GB로 만들었습니다. 그리고 나머지 용량은 파티션을 만들지 않았습니다. 총 파티션의 용량이 127GB 이하죠. 첫 번째 파티션을 활성 파티션으로 해주구요. 포맷까지 쭉 저용하고, 재 부팅을 하고 윈도우98SE를 설치 했습니다. 매우 잘 됩니다.
이 글에서의 다른 PC 글들은 80GB 하드로 진행한 내용 입니다. 위에 DMA 체크 사진 (김창후 배경 화면)은 320GB 하드에 설치한 윈도우 98SE 입니다. 120GB 하드의 머리 잡고 쓰러질 가격을 보고, 직접 해봤습니다. 혹 구형 윈도우98SE PC를 만드실 분들은 참고해서 해보세요.

3D Mark 2001SE Build 330 벤치마크
(DDR 266 512MB. 512MB는 가지고 있는게 이거 밖에 없습니다.)
-------------- 여기부터 메모리 추가 장착------------------

먼저 윈도우 메모리 제한을 767MB 설정 후 윈도우 종료.
512MB DDR 266 추가 장착 듀얼채널 및 333Mhz로 올리고 AGP Aperture 256MB 설정.
CPU-Z는 메모리 용량을 제대로 못 읽고 있구요. (CPU-Z는 98용 입니다.)
그런데 이후에 계속 사용하면 검은 줄이 생기는게 좀 이상하네요.
아무 창이나 가져가면 검은 줄이 없어지기는 합니다.
(다른 장비를 가진 분은 다를 수 있습니다. PC에 달아논 라데온 9600(실제는 9550 팩토리 오버 제품)카드의 경우, VGA가 본래 그런지 메모리를 256MB를 먹게끔 되어 있습니다 (이건 저용량 메모리를 끼우면 나오지 않지만, 최대로 끼워보면 줄어든 메모리로 표기 됩니다). X800GTO를 수동으로 설치한 뒤에는 부팅이 안됩니다. 512MB로 제한해야만 부팅이 됩니다.)
저 위의 케이벤치 기사에서 말하는 vcache 수정은 시작메뉴 (Start) 눌러서 나오는 실행을 누르고, 그 안에 system.ini 라고 넣어주고 엔터를 치면 system.ini가 메모장으로 열립니다. 메모장을 보면 [vcache] 라는 부분이 보이는데 그 아래에 MaxFileCache=524288 이라 넣어주면 512MB로 제한이 됩니다. 또 다른 방식이라 말하는 것은 역시 시작메뉴의 실행에 msconif 라고 넣어줍니다. "시스템 구성 유틸리티" 창이 뜨면 그중 "고급" 부분을 눌러서 "메모리 제한" 부분에 512MB로 넣어주면 됩니다. (전 양쪽다 같은 크기의 값을 넣었습니다.)
--------------------------------------------------
MaxFileCache 같은 바이트 단위의 계산을 직접 하고 싶으시면 기본적인 것을 아셔야 하는데요. 우리가 몇비트 몇비트 라고 하는데. 몇비트를 쓰느냐에 따라서 어디까지 숫자를 셀수 있는가가 정해 집니다. 가령 8bit 라면 2의 8제곱 = 256 이 나오는데요. 그래서 컴퓨터에서 색상설정을 8bit 색상을 선택하면 256색을 사용 가능합니다. 16비트라면 2의 16제곱 = 65,536 색이 (보통은 그냥 6만 5천 컬러라 얘기) 가능하구요. 24비트면 16,777,216 색이 (1천 6백만 컬러라 얘기) 사용 가능합니다. (32비트의 경우는 8비트는 투명도).
컴퓨터의 1K 단위는 1024 단위라는 것을 알아야 합니다. 2의 10 제곱 = 1024.
또 메모리를 사용하려면 메모리에 주소를 지정해 줘야 합니다.
현실에서 택배를 주고 받을때 또는 전화를 걸때 집주소가 있어야, 또는 전화번호가 있어야 서로 물건을 주고 받거나, 전화를 걸듯이 컴퓨터도 마찬가지 입니다. 메모리에서 데이터를 가져오거나, 메모리에 데이터를 저장하거나, 어느 메모리에 있는 데이터와 어느 메모리 값을 연산하라고 하거나, 어떤 메모리의 내용과 CPU 레지스터의 내용을 연산하라고 하거나 하려면, 메모리 공간마다 주소를 지정해 줘야 합니다. 이 메모리의 주소를 1Byte (8bit) 마다 주소를 주게 됩니다.
최초의 x86 CPU인 8086의 경우는 어드레스 버스 20비트로 주소 처리가 20비트 가능합니다. 2의 20제곱 = 1,048,576 개의 주소를 가지고 있다는 얘기 입니다. 각 주소를 1Byte 용량마다 준다고 했죠. 그러니까 간단히 1,048,576 Byte 용량의 메모리를 다룰 수 있습니다. 1,048,576 Byte / 1024 = 1024 KByte / 1024 = 1MB 가 됩니다. 80286의 경우는 24비트로 16MB 까지 다룰 수 있구요. 80386의 경우는 32비트이기 때문에 2의 32제곱 = 4,294,967,296 Byte 까지 다룰 수 있습니다. 4,294,967,296 Byte / 1024 = 4,194,304 KByte / 1024 = 4096 MByte / 1024 = 4GB 가 되죠. 그러니까 2GB 라면 31비트이고, 1GB 라면 30비트 입니다. 512MB 라면 29비트, 256MB 라면 28비트 라는 거죠. 참고로 x64 CPU는 실제 64비트 주소를 갖지 않습니다 (앞으로는 또 늘어나겠지만 현재는). CPU 마다 (또는 세대마다) 아주 약간씩 다른데요 (40bit 대 후반까지). 아무튼 실제 64비트 주소만큼 메모리를 다룰 수 없습니다. 마치 80386중 저가형인 80386 SX 모델은 24비트 어드레스로 32비트로 메모리를 다룰 수 없는 것과 비슷 합니다.
MaxFileCache 같은 경우 KB 단위로 넣으라고 되어 있는데 512MB로 제한하고 싶다면, 2의 29 제곱 = 536,870,912 Byte / 1024 = 524,288 (KB) 를 넣으면 되겠죠. 다른 소프트에서도 단위를 KB로 넣어라 이런게 있어요. 그러면 이런식으로 계산해서 넣으시면 됩니다. MB 단위로 숫자를 넣으라고 하면 또 / 1024를 하면 될테구요. 여기까지 개념을 알았다면, 반대로 해도 됩니다. 1MB x 1024 = 1024KB x 1024 = 1,048,576 Byte.
(B = Byte를 말하고, b = bit를 말합니다. 그래서 B와 b를 구분해서 써야 정확한 정보 전달이 됩니다. 이런걸 전혀 구분하지 않고 그냥 b 로 쓰면 바이트를 말하는건지 비트를 말하는건지.. 추측할 수 밖에 없죠. 참고로 메모리 칩 자체는 bit 단위를 씁니다. 1Gb 칩 개발 이런 기사의 b는 bit가 맞습니다. 16Mb 롬팩 이것도 bit가 맞습니다. 16Mb / 8 = 2MB 롬팩.)
(단 하드디스크는 그냥 1k = 1000 단위를 쓰기 때문에, 3TB 하드를 사서 포맷하면 3TB가 안나옵니다. 1k = 1000 으로 쓰니까 1TB 하드면 그냥 3,000,000,000,000 Byte 인데요. 그런데 컴퓨터는 1024 단위로 다루죠. 3,000,000,000,000 Byte / 1024 = 2,929,687,500 KB / 1024 = 2,861,022 MB (표기는 소수점 제외로 표기) / 1024 = 2,793 GB (소수점 제외 표기) / 1024 = 2.72 TB가 (소수점 2자리 초과 제외 표기) 나옵니다. 컴퓨터 부품이면 컴퓨터에 맞춰야 하는거 아닌가.... 아니면 2.72TB 하드라고 팔던가....
특히 과거 하드에 따라서 표기와 용량의 차이가 조금씩 두드러지던 용량일 때 이런 문제로, 제조사마다 실제 용량이 다르기도 했습니다. 예를들어 100GB를 산다면 어떤 곳은 정확히 1000 단위에 100,000,000,000 바이트 하드가 있고, 어떤 하드는 조금 더큰 용량의 하드도 있고 말이죠. 물론 어떤 하드라도 실제 100GB는 안됐습니다. 얼마나 실제 100GB에 가까운 하드냐로 용량 따져서 사던 분들도 계셨구요. 또 하드는 메모리가 (기억장치) 아닌 저장장치 (스토리지) 이기 때문에 LBA28, LBA 48 이런것에 의해서 최대로 다룰 수 있는 용량이 정해 집니다. LBA28 2의 28제곱 268,435,456 x 512B (HDD 섹터 크기) = 137,438,953,472 Byte / 1024 = 134,217,728 kB / 1024 = 131,072 MB / 1024 = 128GB. 이래서 구형 보드에서는 최대 128GB 까지만 사용이 가능 합니다 (하드디스크 제조사의 방식으로는 137,438,953,472 B / 1000 = 137,438,953.4 kB / 1000 = 137,438.9 MB / 1000 = 137.4GB).
물론 구형 보드에서도 별도의 LBA48 지원 IDE (PATA or SATA 단순 확장 또는 RAID 카드) 확장 카드가 있다면 이쪽으로는 가능하지만요. 윈XP SP1 이후 운영체제 여야 하며, 윈도우 설치 초반부에서 플로피 디스크에 담은 드라이버 설치 필수. 윈도우 비스타 부터는 USB에 드라이버를 넣어도 설치 가능. 대략 펜티엄4 보드 시대부터 LBA 48을 지원한다고 보면 됩니다. 지원안하는 일부 펜티엄4 보드나 펜티엄3 보드의 경우 이런걸 사서 하드를 이쪽에 연결하고 XP sp1 이상을 쓰면 부팅용 으로도 대용량 하드를 쓸 수 있는거죠. (저도 구형 lba 48 지원 IDE (PATA) 레이드 카드가 아직 집에 있는데, 플로피 드라이브가 없어서;;; 설치용으로는 못쓰고.. 그냥 윈도우 설치 이후에 드라이버 설치해서 확장용으로나 사용 가능. 저 믿에 그림을 추가로 올린 그 컴의 그 카드....).
또 운영체제가 어디까지 지원하느냐도 관건이구요. 윈도 XP Sp1 부터 LBA48을 지원 합니다 (2000도 SP3부턴가 되는데 부팅용은 불가능). 여기에 또 운영체제는 각자의 파일 시스템을 (FAT16, FAT32, NTFS 등) 통해서 하드에 저장하고 읽기 때문에 이것에 의한 것이 또 있죠.
[고전 2002.01.31] Intel은 IA-32의 64bit 확장 "Yamhill"을 개발하는 이유
-------------------------------------------

3Dmark 03 V3.5.0 (바로 위와 같은 PC 상태)

3DMark 2000 1.1 build 340 (위와 같은 PC 상태)
이후에 1GB램 2개를 추가로 끼워서 3GB로 만들고 부팅을 해봤는데 (메모리 클럭은 333 그대로), 부팅 자체는 잘 됐습니다. 그러나 3DMark 03을 실행하면 그래픽 문제로 실행이 되지 않았습니다. (메모리 접촉에 의한 문제임을 확인하기 위해 XP로 부팅 확인)
그래서 윈도우 메모리 제한을 512MB로 제한했고 재부팅을 해서 테스트를 진행했습니다.
이렇게 하면 3DMark 03이 잘 실행됩니다. 다만 점수는 표시되지 않고 Fmod 에러가 나옵니다. 메모리 때문에 생기는 에러인가 했는데..... 1GB 2개를 빼고 해도 마찬가지네요. Fmod 에러를 호소하는 외국 사이트 글이 몇개 발견이 되구요 (윈XP 인데도 이렇다는 것). 이부분은 따로 체크.... 다른 프로그램을 쓰는데는 문제는 없었구요. 모든걸 다 테스트 할 수 없지만.....
3Dmark 부분은 일단은 메모리 용량 문제이구요 (하지만 XP에서도 그런 사람이 있고, 3.6 버전을 쓰라고도 하는데.. V3.6은 실행이 안됩니다. 더 높은 윈도우 버전 필요하다고, 이때문에 3.5.0을 따로 구해서 설치를 했던 거구요.). 아무리 윈도에서 512MB로 제한해도 이 때문에 Fmod 문제가 생기는걸로 보입니다.
위에 9600의 특징을 살짝 말했는데, 그래서 그런지.. 9600은 1GB를 끼우고 AGP Aperture 메모리 256MB 설정을 하고 3DMark 03을 돌리면 Fmod 에러 없이 점수까지 잘 나오지만, 아래에 테스트할 X800GTO의 경우는 같은 상태에서 Fmod 에러가 나옵니다.
이 3GB 테스트는 98SE를 지원하는 고성능 (XP ~ 7 사이 시절 게임도 옵션 조절 후 적당히 돌아갈만한) VGA를 가졌다면 (6800 가지신 분들, X800이나 X850도 괜찮지만 9.0C 미지원... ㅠ.ㅠ), 윈도우 98SE / 윈도우 XP / 윈도우 7 등을 PC 1대로 멀티 부팅을 하려고 할 때를 상정해서 테스트를 해 본 겁니다.


CPU-Z에 메모리가 3GB로 제대로 잡힙니다.
3GB램(333Mhz) + 윈98SE 512MB 제한 + 라데온 X800GTO + AGP Aperture 256MB

위와 사양은 같음. 도스창이 에러 납니다.;;;; 메모리가 부족하다....;;;;;
512MB만 장착하고 X800GTO + AGP Aperture 256MB 상태로는 도스창도 잘 나오고, 3DMark 03도 Fmod 에러 없이 잘 실행 됩니다. 램을 많이 끼웠을 때도 다른 사운드는 다 잘 나옵니다. Fmod 만 문제.



3GB 램 + 윈98se 384MB 제한 + 라데온 x800GTO + AGP Aperture 256MB (128MB로 해도 똑같습니다. 보드에 따라 AGP Aperture 설정이 최대 128MB인 보드가 많을 거에요.)
좀더 사운드가 복잡한 워크래프트3 실행. 사운드 잘 나옵니다. 다만, 간혹 때때로 사운드 에러로 소리가 안나오기도 하니다. 윈도 재시작후 다시 하면 잘 나옵니다. (KMP도 이럴때 틀어보면 안나오는데, 역시 껐다 켜면 소리 잘 나옵니다...)
도스창은 여전히 안열립니다. 워3를 끄면 페이탈 에러창 뜨구요. 다시 실행하면 소리 잘 나옵니다. 페이탈 에러는 그냥 클릭해서 없애주고 윈도98SE가 원래 그렇지 모 정도로 무시..... (예전 PC에 저용량 메모리 에서도 9x는 에러창 자주 뜨죠..). 도스가 문제면 도스박스를 써보자!!-_-;;; (리얼도스가 지원되는 윈도98SE 에서?-_-?).... 안됩니다. 메모리가 부족하시다네요... 그럼 그렇지... 그런데 도스게임은 실제 장비 다 갖춘거 아니면 그냥 도스박스로 하는게 사운드가 훨씬 좋죠. (전 384MB 제한이 가장 괜찮은거 같습니다. 다른 시스템은 또 모르겠어요.)
윈도우 98SE와 사블 라이브에서 도스박스 0.74-3로 프린세스 메이커2 구동
도스박스 그레비스 울트라사운드
https://www.youtube.com/watch?v=eyqBTeoeg6A&list=PLrM38DyM-7HdSjmpqPFL6Y79p6kw9mk6w
도스박스 MT-32
https://www.youtube.com/watch?v=Tjga77VbpXM&t=0s&index=2&list=PLrM38DyM-7He3zfcXRAj15x72cg6TlKkS
윈도우 미디 교체, 도스박스 각종 사운드 카드 설정 후 도스박스 및 윈도 미디 소리 비교.
https://www.youtube.com/watch?v=KRvC5-FIvy8&list=PLrM38DyM-7Hd1CBSRKcQojGbBW0sSeHGa
[에뮬레이터] 윈도용 도스 에뮬레이터 도스박스(DOSBox) 0.74
램 드라이브 같은것으로 메모리 제한을 (2GB까지 램 디스크 가능한, 그러면 2.5GB 달고 2GB 제한하면 512MB) 해보려고도 했지만, 문제가 있어서 적지 않기로 하고 (제 컴에서만 그런가?) 외국 글들을 보면 보드에 따라서 바이오스에서 직접 메모리 제한이 가능한 보드도 있는거 같기도 하던데.. (전 본적이 없지만) 이건 모두에게 통용되는 일이 아니겠죠. 간단한 옵션 조차도 컴퓨터 마다 다 다른데요. 제 보드처럼 상세한 설정이 불가능한 보드도 있고, 상세한 설정이 가능한 보드도 있고... 또 메모리를 많이 달아놨을 때 사운드 에러 문제를 얘기하는 것이 많더라 라는 것이고 (특히 내용이 사블인 경우가 많음) 아무튼 기본적으로 기본적으로 98SE 에서 메모리를 과다하게 달면 문제가 있다는 것과, 적당히 쓰게는 만들 수 있다 라는 것.
98SE에 98SE 입장에서 보면 최신 소프트를 설치하고자 할때 Visual C++ 라이브러리를 요구하는 경우가 있습니다. 그런데 이걸 설치하려면 MSI 인스톨러를 요구합니다. 이런 경우 아래의 파일일 윈도우98SE에서 설치하세요.
C++ 런타임
램드라이브 부분은 윈도 재설치를 해서라도 따로 한번 해보고 되면 추가 합니다.
일단 램디스크로 메모리를 소비하는 방법만 우선 설명하면, 아래의 파일을 다운 받습니다. 이 프로그램은 최대 2GB의 램디스크를 만들 수 있습니다. (실제는 약간 모자른 2GB. 2096608 KB 까지 가능 합니다. )
파일을 적당한 폴더에 풀어주고 (예 : c:\xmsdsk ), 윈98se 컴퓨터의 c: 드라이브의 config.sys에는 가장 윗줄에 devive=c:\windows\himem.sys 와 다음줄에 dos=high,umb 를 넣어줍니다 ( edit config.sys 라고 입력하고 수정을 하고 저장 합니다. autoexec.bat 또한 마찬가지).
또한 autoexec.bat 에는 c:\xmsdsk\xmsdsk 용량 드라이브: /t /y 라고 넣어줍니다. 용량은 KB 단위로 위에서 단위 계산하는 법은 알려드렸으니까 그것에 따라서 계산을 합니다. 예를 들어서 1.5GB를 만든다고 하면, 2의 30제곱 = 1,073,741,824 Byte / 1024 = 1,048,576 x 1.5 = 1,572,864 KB 입니다 (또는 1.5GB x 1024 = 1,536MB x 1024 = 1,572,864 KB). 또 드라이브는 하드 다음 드라이브를 지정하면 되구요. 만약 E: 드라이브라고 치면 다음과 같이 넣어주면 됩니다. c:\xmsdsk\xmsdsk 1572864 e: /t /y 이렇게 입력하면 1.5GB 짜리 램드라이브가 e: 드라이브로 생성 됩니다. 이렇게 하면 램을 드라이브로 소비하기 때문에 윈도가 쓸 수 있는 메모리 자체를 적게 만들 수 있습니다. (이 파일과 함게 emsdsk.exe 가 있는데 이 파일은 ems 메모리를 사용해서 램 디스크를 만듭니다. ems를 쓰려면 config.sys에 himem 다음 줄에 device=c:\windows\emm386.exe 라고 입력을 합니다.)
이것을 autoexec.bat 에 넣으면 자동으로 실행이 되는데, 컴퓨터에 따라서 실제 잘 되는지를 확인하고 하는 것이 안전하기 때문에, 그 전에 삐 소리 나며 윈도우 부팅으로 넘어가려 할 때부터 F8키를 연타해서 Command promt only 를 선택, 도스로 부팅을 해서 도스 에서 직접 xmsdsk 1572864 e: /t /y 를 입력해서 램 드라이브가 잘 만들어 지는지 확인을 하고, 램 드라이브가 문제 없이 잘 만들어지면, win 이라고 입력을 해서 윈도우도 잘 부팅이 되는지 확인을 해 봅니다. 이렇게 해서 잘 된다면 그 뒤에 autoexec.bat 에 넣어 자동으로 윈도우 부팅시 램 드라이브를 만들고 윈98se 가 부팅이 되도록 해줍니다.
여기까지 적었으니 저의 경우를 얘기하면, 첫째 문제는 램 드라이브가 잘 될때는 잘 되다가 안될 때는 안된다 입니다 (램 드라이브 만들다 멈춤. 함께 달아둔 XP 하드 우선 부팅으로 메모리 이상 점검. 또는 램 드라이브는 만들어지는데 윈도가 구동 안됨.). 둘째 2GB에 램 디스크를 1.5GB를 잡고 메모리 512MB 제한을 해둔 상태로 하고 윈도우가 구동 된다고 해도, 여전히 3DMark 03은 마지막 사운드 테스트 부분에서 에러가 나면서 Fmod 에러를 내뿜고, 도스창은 여전히 열리지 않습니다. 램 드라이브를 만들 필요가 없는 거죠. Ram disk 나 Ram drive windows98se 로 검색하면 외국 유저중 이렇게 해서 잘 됐다는 경우가 있지만 (저와 같은 현상인 사람들도 당연히 있고), 저의 경우는 그냥 윈도 메모리 제한 + 2GB or 3GB 나 차이가 없습니다. (바이오스가 문제인건지..) 아무튼, 해보실 분들은 한번 해보세요. 저는 보드도 한장이고 (다른 한장이 더 있는데, 이게 좀 이상한 상태라) VGA도 AGP는 라데온 3장, 지포스 1장인데, 그중 98SE에 제조사 제공 드라이버를 깔 수 있는 VGA는 글에 라데온 2개 뿐이라.. 모 더 어떻게 테스트 불가 입니다. 끝~~ (램 디스크를 쓴 그림은 없습니다. 다 3GB 이거나 512MB 이거나 1GB 이거나 설명한 그대로이며 플레이, 사운드 다 정상입니다.)

3GB + 98SE 384MB 제한 + x800GTO
워3 실행과 윈엠프 재생. 둘다 동시에 소리 잘 나옵니다. 끝~~
https://www.youtube.com/watch?v=kf8VB5BYTt8&t=137s
펜티엄4 + 256MB x2 = 512MB램만 장착 + 윈98 SE 384MB 제한 + 라데온 X800 GTO + 사운드 블라스터 라이브 EAX 로 워크래프트 3 구동. 윈 XP 에서 돌리는게 적이 많이 나오고 마법이 난무할 때 약간 더 프레임이 안정적인 것 같네요. 직접 벤치마크를 해본건 아니고, 대충 해본 느낌이요. 윈 98SE 에서는 HT를 꺼야 하니까요.

퀘이크2. 3GB + 98SE 384MB 제한 + x800GTO

윈도우판 소닉. 3GB + 98SE 384MB 제한 + x800GTO


스타크래프트도 잘 돌아 갑니다. 3GB + 98SE 384MB 제한 + x800GTO
http://ftp.blizzard.com/pub/starcraft/demos/SCDemo.exe
테스트에 쓰인 스타크래프트 초기 데모판 다운로드 클릭.


윈도우판 둠95. 여러 프로그램 실행을 한 뒤에 둠95 실행시 화면 조각조각 깨지고 둠95 이상 상태 멈춤. 윈도우 재시작 후 둠95 실행 정상 실행 가능. 위 둠95의 화면은 정상 실행 상태를 캡쳐한 것인데.. 캡쳐에는 색이 이상하게 나오네요. 실제 화면에는 정상 입니다.
. 3GB + 98SE 384MB 제한 + x800GTO
모든 소프트를 다 가지고 있지도 않고 할 수도 없고, 분명 3GB (또는 2GB나 1.5GB 등) 껴놓고 문제있는 소프트가 있을 겁니다. 위에 말했듯이 도스창은 안열리고, Fmod는 에러이고, 간혹 사운드 문제 있고.. (해결책 윈도 재시작) 어떤 소프트는 화면이 쫙 깨지지만 윈도 재부팅후 다시 해보면 정상이고.... 분명히 완전한 정상은 아니지만 적당히 쓰는 정도로 문제없다 라는 겁니다. 아무 문제 없이 쓰려면 속 편하게 그냥 512MB로 쓰시고, 768MB면 Aperture 256MB로 그냥 잘 될거 같기도 하고... 1GB면 좀 만져보세요 (근데 1GB 이하 끼울거면 그냥 512MB 끼는게 좋겠죠). 고전 케이벤치 기사에서도 조합마다 증상이 조금씩 다르듯이.. 각자 하드웨어에 따라 다를거에요. 저 부터가 라데온 9600이냐 x800이냐가 다르니까요. 윈도우 업데이트나 기타 드라이버를 교체하면 뭔가 달라지는게 있을지도 모르겠지만, 지금 윈도98SE 업데이트도 안되고, 따로 구하려고 하기도 어렵고 그렇죠. 영문판 쪽은 한방 업데이트 같은게 있는거 같던데.. 아무튼.. 끝....
------------------여기까지 메모리 추가 장착----------------
윈 98SE 펜4 3Ghz 라데온 X800 GTO 스타 한글패치판과 각종 게임 및 에뮬레이터 동영상 음악 플레이.
윈 98SE 스타1 1.16 버전 완벽 한글판 구동. 동영상도 자막.
윈도우 98SE 펜4 3Ghz 라데온 X800 GTO 3D Mark 2003.
윈도 98SE 펜4 3Ghz 라데온 X800 GTO 3D Mark 2001SE.

그림에 보이는 경로로 가서 Themes를 실행하면, 테마를 바꿀 수 있습니다.
테마이기 때문에 아이콘을 포함해서 화면보호기 등등을 다 한번에 바꿀 수 있습니다.
다른 테마로 바꾸면서 바뀌지 않았으면 하는 것들은 v 체크를 해제하고 적용하면 되구요.

미디어 플레이어와 윈엠프 실행. (화면은 보안패치 안한 상태)
윈엠프는 검색하면 금방 찾을 수 있습니다. 미디어 플레이어는 어짜피 쓸일이 별로 없죠.
Windows 98SE/Me 2000용 미디어 플레이어9는 검색하면 금방 다운 받을 수 있고, 다운후에 보안 패치는 아래 파일을 받아 설치 하세요.
WindowsMedia9-KB911565-Win9x-x86-KOR.zip

윈도우용 ZSNES 1.51로 돌린 파이널 판타지5 한글패치판

윈도우용 프린세스 메이커2

윈도우용 알라딘

삼국지5

프린세스 메이커3
가지고 있는 예전 게임이 별로 없습니다. 좀 유명하고 재밌는 게임만 알죠. 게임은 각자 알아서 더 잘하실테니 이만.

The KMPlayer v2.9.1.1045 버전. 98SE에서 잘 설치되고 잘 실행 됩니다.
역시 위 이름 그대로 검색하면 쉽게 받을 수 있습니다.

오버레이 라서 영상의 화면이 캡처되지 않아 안보이지만, 동영상 재생 중 입니다.
이 상태로 재생을 하면, 와이드 영상인데도 아래에 공백이 생기며 길게 보입니다.
이 공백은 전체화면으로 봐도 안 없어집니다.

출력장치를 이렇게 바꿔주면, 정상적으로 화면이 보입니다. 설정을 바꾸고 닫기를 누른뒤에, 동영상 플레이어를 정지 시키고 다시 재생해야 제대로 (적용되어) 보입니다.

또는 간단히 고품질 설정으로 바꿔도 됩니다. (좋은 CPU 필요)
https://www.youtube.com/watch?v=a3DTGWNvWNU&start=2134s&list=PLrM38DyM-7HczfuGmerXsV9mW2hudZGSL
펜티엄4 윈도우 98SE 에서 KMP로 H.264 영상 돌려보기.
----------------------------------------

참 오래된 그림인데, 하드 정리를 하다보니, 업글 할때마다 백업을 해놓은게 아직도 있네요. XP로 완전히 정착한 펜4 에서는 이렇게 썼었네요. 뜻밖의 엘밍아웃... 엘프 회원님들 다들 잘 지내시나... (버츄얼PC 윈98에서는 ZSNES를 구동, 알FTP는 XP 본체에서 버츄얼PC 98SE로 자료를 받기 위해 설치. 우측이 KDE가 있으니까 리눅스에서 나우누리 인터넷 접속, 좌하가 응답하라 1994에나 나오는 PC통신 중 하나인 나우누리... 윈도XP에서 이야기 멀티로 텔넬 접속,우하가 OS/2 구동하고 그 안에서 다시 윈 3.1을 구동해 놓고...) 2003년도.. (저때도 PC 통신이 있었네요.. 거의 죽었을테지만.). 레이드 카드로 HDD를 레이드 0 으로 묶어서 느리지는 않았구요.
펜티엄4 PC를 처음 구입하고는 (노스우드 1.6 오버 2.4G 램 512MB. 추후 차근차근 램 증설 및 레이드 카드 장착.) 845G 내장 그래픽을 쓰다가 그래픽 카드를 추가해서 사용 했었는데, 유튜브에 845G 동영상이 있네요. 게임 취향이 FPS나 레이싱 같은건 잘 안하고, 삼국지 시리즈, 심시티 시리즈, 스타나 워크래프트, 애이지 오브 엠파이어 같은 RTS류 위주여서 그래픽 카드 살 때 까지 한 1년 정도 나름 내장으로 이런 저런 게임을 하며 잘 버텼었네요. 그때는 모니터가 CRT 였던 것도 있죠. 개인적으로 내장 그래픽으로 워3 오리지날 참 재밌게 했었습니다. 옵션에 따라서 800 x 600 또는 1024 x 768로 플레이
지금도 98SE에서 압축, 그림보기는 구버전 알집 7.53, 알씨 5.2를 구하면 98SE 그래도 쓸만 합니다. 외국산 말고 국산으로 몇 안되는 구형 윈도우 98SE 지원 소프트
845G 내장 그래픽 인텔 익스트림 그래픽스.
----------------------------------------------------------
https://youtu.be/yR-pn4q4MhU?t=50
펜티엄4 3.0E, DDR 266 512MB x 2, 865G 내장 그래픽 플스1 에뮬.






전과 사양이 조금 다르지만 펜4 3.0E 865G 내장 워3 800x600x32 그래픽 옵션 모두 중간.
위의 윈도 98SE PC와는 다른 보드와 CPU입니다. 이 보드는 865G 보드 입니다.
예전에 떨이로 택배비에 약간 추가하는 정도로 램,보드,CPU,쿨러 팔길래 주워왔습니다.
가지고만 있었는데... 한참 지나서 생각이 나서 돌려봤습니다.
이렇게 쓰면서 정보를 공유하면 파신분도 기분 좋으시겠죠.



색상수를 16비트 색상으로 바꿈.





해상도 1024 x 768 16비트 컬러.
펜티엄4 3.0E, DDR400 1GB x2 = 2GB, 865G 그래픽 익스트림 그래픽스2
워크래프트 3 신들의 황혼 미션. 1024x768x16.
다른 스샷과 다르게 워3 자체 프레임 표기를 쓴 것은, 프레임 차이를 보이기 때문 입니다.
이런 저성능 컴에서는 에프터버너 같은 것으로 정보를 표기하는 것도 프레임이 저하 됩니다.



펜티엄4 865G 내장 그래픽으로 삼국지 11 구동.
865G 약간의 추가 내용은 아래 ↓ 글을 클릭.
[게임] NBA Live 2004 한글판 공식 고해상도 패치.
아래는 라데온 X800GTO는 안보이지만 꿩대신 닭으로.....
AGP에 윈98SE 지원 카드는 라데온은 x000 이 마지막이고...
지포스는 6000 시리즈가 마지막 입니다.
라데온 X800 (포함) 이하는 DX9.0b 지원.
.지포스 6000 시리즈 부터는 DX9.0C 지원의 차이.
이 차이는 제가 즐겨본 게임으로 말하면 드래곤 에이지 오리진에서 그림자가
보이냐 보이지 않느냐의 차이 입니다. 별거 아닌것 같은데 사실 꽤 차이가 큽니다.
.다만 98SE에서 특히나 고전게임 돌릴 용도라면 신경안써도 되겠죠.
(사실 저는 AGP 6800GT 이상을 구하고 싶었지만 가격에 GG... 구형게임용 이잖아 라고...)







라데온 X800 GTO

라데온 X800 GTO 성능.

계속 검색하다 찾은 x800 GTO 벤치.
[고전 2003/02/17] 100MHz 부터 3066MHz까지 65 CPU 벤치마크
[고전 1999.03.26] 듀얼 셀러론 붐 도래하나? Soltek제 변환 어댑터의 등장
[고전 1997.09.12] 펜티엄 오버드라이브 프로세서 가격 조사
[고전 1999.01.14] CPU 성능 1999년 1분기 톰스 하드웨어
[고전 1998.10.8] MPEG-2 인코딩까지 실현 가능한 Katmai의 신명령
[고전 1999/03/10] 이곳이 바뀌었다 Pentium III 의 SSE 기능을 사용한 게임 WARGASM
[1999/03/02] 인텔 Pentium III 일본에서도 정식발표
[고전 1999.02.22] 펜티엄 III 아난드텍 벤치마크
[고전 1998/01/27] 미국 Intel 0.25 마이크론 공정의 Pentium II 333MHz 정식 발표
[고전 1998/06/30] 인텔, 서버용 CPU Pentium II Xeon공식 발표
[고전 1998/06/04] "Katmai 대 K6-3"를 향해서 질주하는 Intel과 AMD
[고전 1997/10/15] AMD, K6+3D와 K7을 포함한 새로운 프로세서 로드맵을 발표
[고전 1998/05/29] AMD, 3DNow! 대응의 K6-2 발매
[고전 1999/02/23] AMD, L2캐시 내장, L3캐시까지 대응하는 K6-III
[고전 1999/02/23] K6-III로 정면으로 펜티엄 III에 맞서는 AMD
[고전 1998/08/14] Intel, AMD, Cyrix, IDT의 차세대 MPU의 모습이 10월 13일에 밝혀진다
[고전 1998/10/14] AMD, 차세대 CPU"K7"을 발표, 버스 클럭은 200MHz
[고전 1997/10/17] Katmai 대 AMD-K6+ 3D 대 Cayenne, 그 후에는 Merced가 보인다
[고전 1998/09/16] Katmai의 개요, Cascades, Coppermine, McKinley 계획을 발표
[고전 1999/01/12] PPGA 버전 포함 새로운 셀러론 판매 시작, K6-2는 대폭적인 하락
[고전 1999/03/23] 셀러론 433MHz 와 펜티엄 III Xeon 500MHz 판매 시작
[고전 1999/03/30] K6-III 시험 리포트, 소켓 7 기사회생 할까?
[고전 1999/05/06] K6-III 시험 리포트 2, K6-III 대응 최신 마더보드에서의 성능
[고전 2003/02/17] 100MHz 부터 3066MHz까지 65 CPU 벤치마크
[고전 1998.08.25] Intel, Pentium II 450MHz / Celeron 333MHz
[고전 1999.08.11] AMD의 조커는 Socket판 Athlon Select?
[고전 1998.06.19] Intel 새 Socket 규격을 차세대 Celeron에 채용
[고전 1998.08.24] 인텔의 새로운 셀러론 멘도시노와 펜티엄 II 450
'벤치리뷰·뉴스·정보 > 고전 스페셜 정보' 카테고리의 다른 글
| [고전 1998/09/16] Katmai의 개요, Cascades, Coppermine, McKinley 계획을 발표 (0) | 2005.06.09 |
|---|---|
| [고전 1998.09.08] M II-333GP 와 동등한 IBM 6x86MX-PR333 판매 개시 (0) | 2005.06.09 |
| [고전 1998.09.02] 3Dfx, Voodoo 시리즈 전용 최신 API "Glide 3.0" (0) | 2005.06.09 |
| [고전 1998.09.01] 캐시가 달린 셀러론의 출시 개시등 인텔 CPU의 움직임이 눈에 띄어 (0) | 2005.06.09 |
| [고전 1998.08.28] ATI 차세대 비디오 칩 "RAGE 128 패밀리" 발표 (0) | 2005.06.08 |
| [고전 1998.08.25] SiS 비디오 칩 내장 Slot 1 용 칩셋 "SiS620" (0) | 2005.06.08 |
| [고전 1998.08.25] K6-2 / 350의 판매가 일부 샵에서 스타트 (0) | 2005.06.08 |
| [고전 1998.08.25] Intel, Pentium II 450MHz / Celeron 333MHz (0) | 2005.06.08 |